Warning:
JavaScript is turned OFF. None of the links on this page will work until it is reactivated.
If you need help turning JavaScript On, click here.
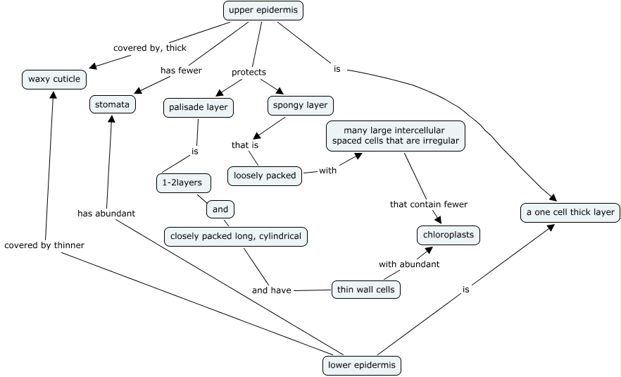
This Concept Map, created with IHMC CmapTools, has information related to: leaf structure_14 and 22, spongy layer that is loosely packed, upper epidermis is a one cell thick layer, palisade layer is 1-2layers, upper epidermis has fewer stomata, upper epidermis covered by, thick waxy cuticle, many large intercellular spaced cells that are irregular that contain fewer chloroplasts, lower epidermis has abundant stomata, lower epidermis covered by thinner waxy cuticle, 1-2layers and closely packed long, cylindrical, upper epidermis protects palisade layer, upper epidermis protects spongy layer, closely packed long, cylindrical and have thin wall cells, lower epidermis is a one cell thick layer, thin wall cells with abundant chloroplasts, loosely packed with many large intercellular spaced cells that are irregular