Warning:
JavaScript is turned OFF. None of the links on this page will work until it is reactivated.
If you need help turning JavaScript On, click here.
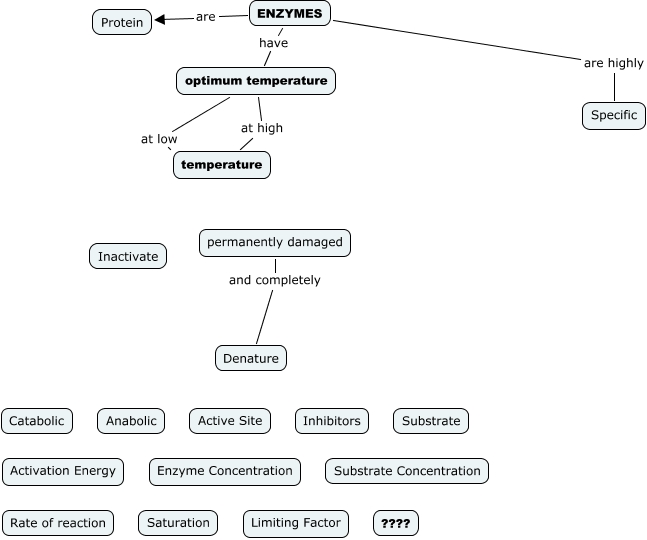
This Concept Map, created with IHMC CmapTools, has information related to: enzymes, permanently damaged and completely Denature, ENZYMES have optimum temperature, optimum temperature at high temperature, optimum temperature at low temperature, ENZYMES are highly Specific, ENZYMES are Protein