Warning:
JavaScript is turned OFF. None of the links on this page will work until it is reactivated.
If you need help turning JavaScript On, click here.
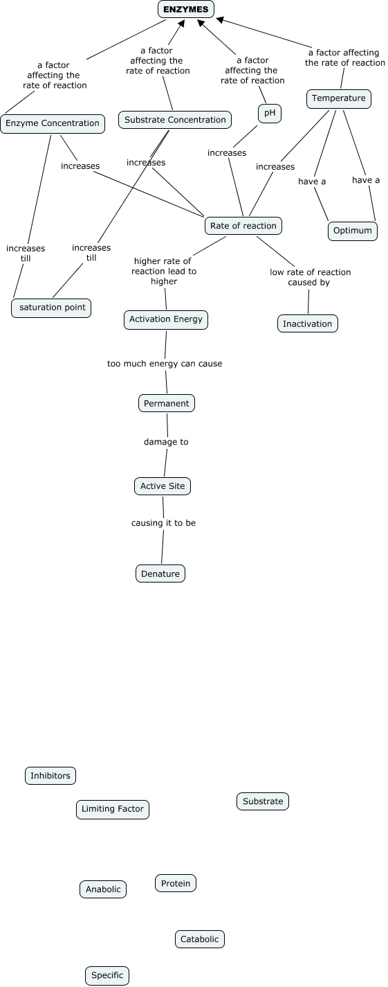
This Concept Map, created with IHMC CmapTools, has information related to: Enzymes(1), Permanent damage to Active Site, Temperature a factor affecting the rate of reaction ENZYMES, Temperature have a Optimum, Substrate Concentration increases till saturation point, Rate of reaction low rate of reaction caused by Inactivation, ENZYMES a factor affecting the rate of reaction Enzyme Concentration, Temperature increases Rate of reaction, Substrate Concentration increases Rate of reaction, Activation Energy too much energy can cause Permanent, Rate of reaction higher rate of reaction lead to higher Activation Energy, Temperature have a Optimum, Substrate Concentration a factor affecting the rate of reaction ENZYMES, Enzyme Concentration increases till saturation point, Enzyme Concentration increases Rate of reaction, pH a factor affecting the rate of reaction ENZYMES, Active Site causing it to be Denature, pH increases Rate of reaction