Warning:
JavaScript is turned OFF. None of the links on this page will work until it is reactivated.
If you need help turning JavaScript On, click here.
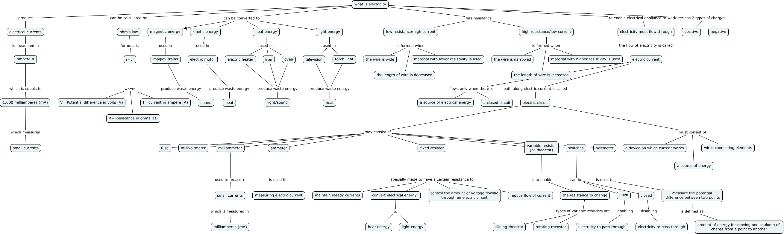
This Concept Map, created with IHMC CmapTools, has information related to: no.35, convert electrical energy to light energy, television produce waste energy heat, what is electricity has 2 types of charges positive, fixed resistor specially made to have a certain resistance to control the amount of voltage flowing through an electric circuit, electric circuit may consist of fixed resistor, fixed resistor specially made to have a certain resistance to reduce flow of current, switches can be closed, electric circuit may consist of variable resistor (or rheostat), the resistance to change types of variable resistors are rotating rheostat, iron produce waste energy light/sound, milliammeter used to measure small currents, electric circuit may consist of milliammeter, electric circuit must consist of a device on which current works, what is electricity can be converted to magnetic energy, 1,000 milliamperes (mA) which measures small currents, low resistance/high current is formed when the length of wire is decreased, what is electricity produce electrical currents, electric motor produce waste energy heat, low resistance/high current is formed when the wire is wide, switches can be open