Warning:
JavaScript is turned OFF. None of the links on this page will work until it is reactivated.
If you need help turning JavaScript On, click here.
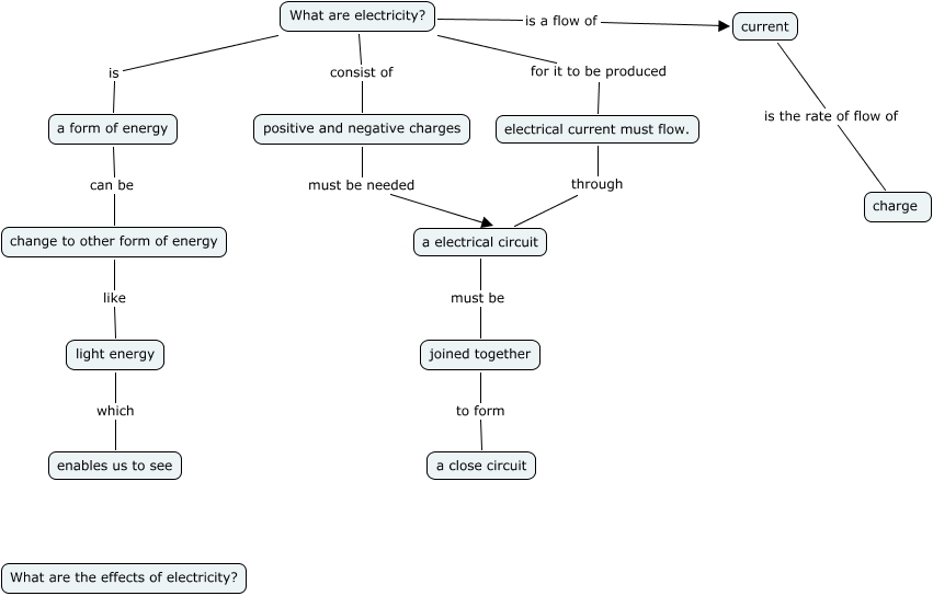
This Concept Map, created with IHMC CmapTools, has information related to: 09 and 10, What are electricity? consist of positive and negative charges, positive and negative charges must be needed a electrical circuit, current is the rate of flow of charge, joined together to form a close circuit, a electrical circuit must be joined together, electrical current must flow. through a electrical circuit, a form of energy can be change to other form of energy, What are electricity? is a flow of current, change to other form of energy like light energy, What are electricity? for it to be produced electrical current must flow., light energy which enables us to see, What are electricity? is a form of energy