Warning:
JavaScript is turned OFF. None of the links on this page will work until it is reactivated.
If you need help turning JavaScript On, click here.
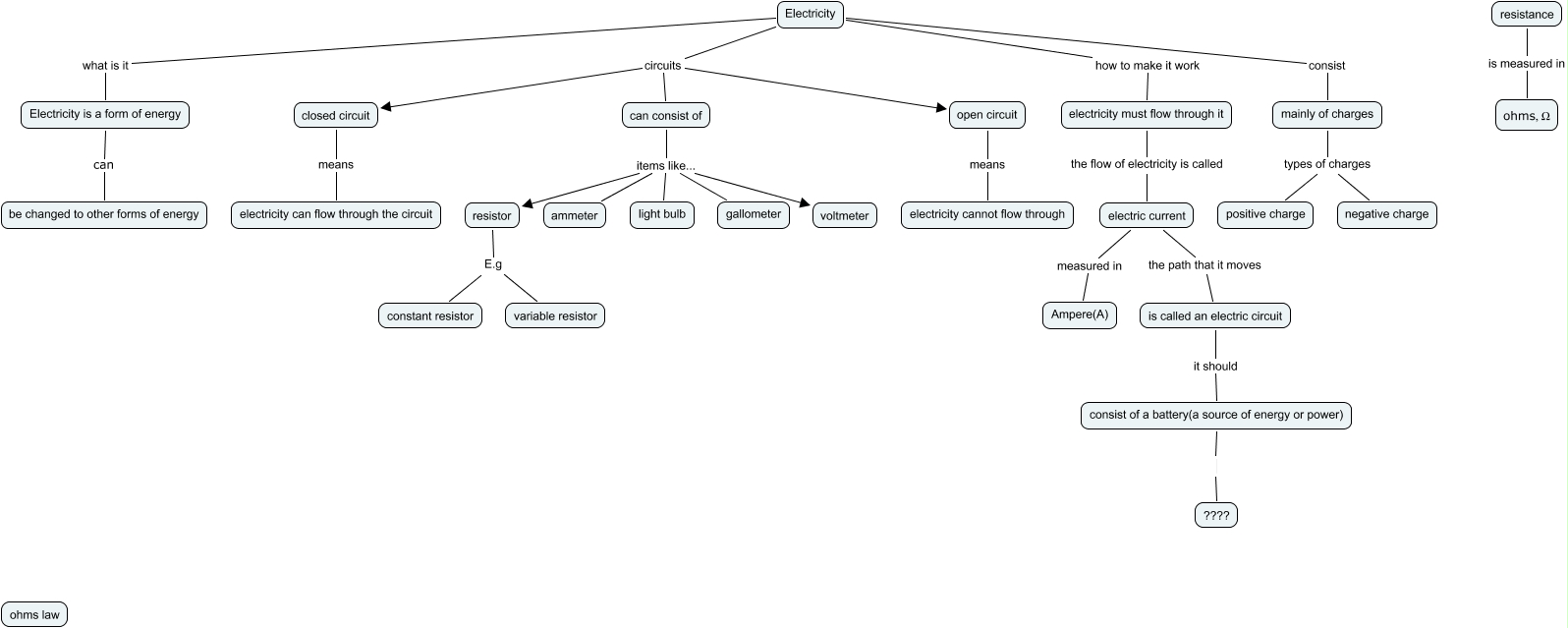
This Concept Map, created with IHMC CmapTools, has information related to: Electricity, open circuit means electricity cannot flow through, consist of a battery(a source of energy or power) ????, Electricity what is it Electricity is a form of energy, resistor E.g constant resistor, is called an electric circuit it should consist of a battery(a source of energy or power), electricity must flow through it the flow of electricity is called electric current, mainly of charges types of charges negative charge, can consist of items like... light bulb, mainly of charges types of charges positive charge, Electricity circuits closed circuit, Electricity circuits can consist of, electric current measured in Ampere(A), closed circuit means electricity can flow through the circuit, resistor E.g variable resistor, Electricity circuits open circuit, Electricity consist mainly of charges, Electricity is a form of energy can be changed to other forms of energy, can consist of items like... voltmeter, can consist of items like... gallometer, can consist of items like... resistor