Warning:
JavaScript is turned OFF. None of the links on this page will work until it is reactivated.
If you need help turning JavaScript On, click here.
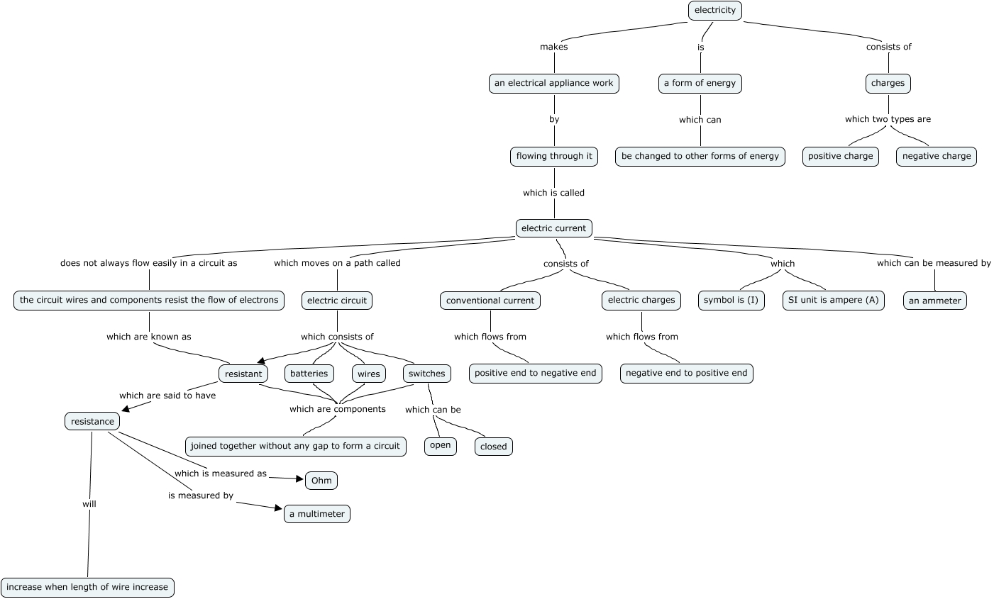
This Concept Map, created with IHMC CmapTools, has information related to: 23+24 OTGA SP, electric circuit which consists of resistant, resistance is measured by a multimeter, resistance which is measured as Ohm, electric current which symbol is (I), switches which are components joined together without any gap to form a circuit, charges which two types are negative charge, electric current which moves on a path called electric circuit, electric circuit which consists of switches, electricity consists of charges, wires which are components joined together without any gap to form a circuit, batteries which are components joined together without any gap to form a circuit, electric current consists of electric charges, resistance will increase when length of wire increase, resistant which are said to have resistance, resistant which are components joined together without any gap to form a circuit, electric current which SI unit is ampere (A), the circuit wires and components resist the flow of electrons which are known as resistant, electric circuit which consists of wires, conventional current which flows from positive end to negative end, electric charges which flows from negative end to positive end