Warning:
JavaScript is turned OFF. None of the links on this page will work until it is reactivated.
If you need help turning JavaScript On, click here.
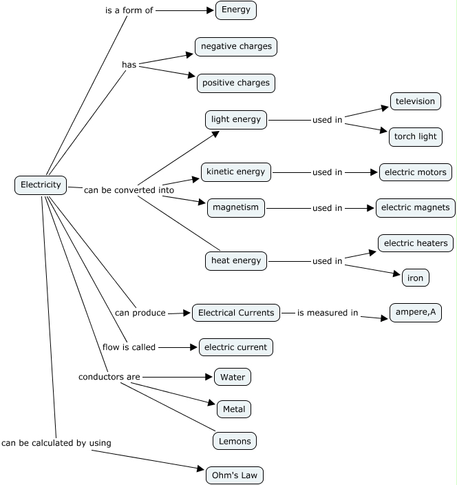
This Concept Map, created with IHMC CmapTools, has information related to: 33 and 34, Electricity can be calculated by using Ohm's Law, kinetic energy used in electric motors, light energy used in television, Electricity can be converted into kinetic energy, Electricity flow is called electric current, Electricity conductors are Metal, magnetism used in electric magnets, Electricity has negative charges, Electricity is a form of Energy, Electricity can produce Electrical Currents, Electricity can be converted into heat energy, Electricity can be converted into magnetism, Electricity has positive charges, heat energy used in iron, Electricity conductors are Water, Electrical Currents is measured in ampere,A, Electricity conductors are Lemons, Electricity can be converted into light energy, heat energy used in electric heaters, light energy used in torch light