Warning:
JavaScript is turned OFF. None of the links on this page will work until it is reactivated.
If you need help turning JavaScript On, click here.
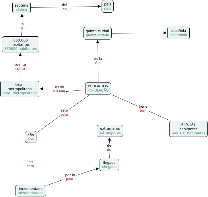
This Concept Map, created with IHMC CmapTools, has information related to: poblacion1, POBLACION POPULAÇÃO es la é a quinta ciudad quinta cidade, incrementado incrementando por la pela llegada chegada, septima sétima del do país país, POBLACION POPULAÇÃO en su em seu área metropolitana área metropolitana, quinta ciudad quinta cidade española espanhola, 850.000 habitantes 850000 habitantes la a septima sétima, POBLACION POPULAÇÃO este este año ano, área metropolitana área metropolitana cuenta conta 850.000 habitantes 850000 habitantes, llegada chegada de do extranjeros estrangeiros, año ano ha tem incrementado incrementando, POBLACION POPULAÇÃO tiene tem 649.181 habitantes 649.181 habitantes