Warning:
JavaScript is turned OFF. None of the links on this page will work until it is reactivated.
If you need help turning JavaScript On, click here.
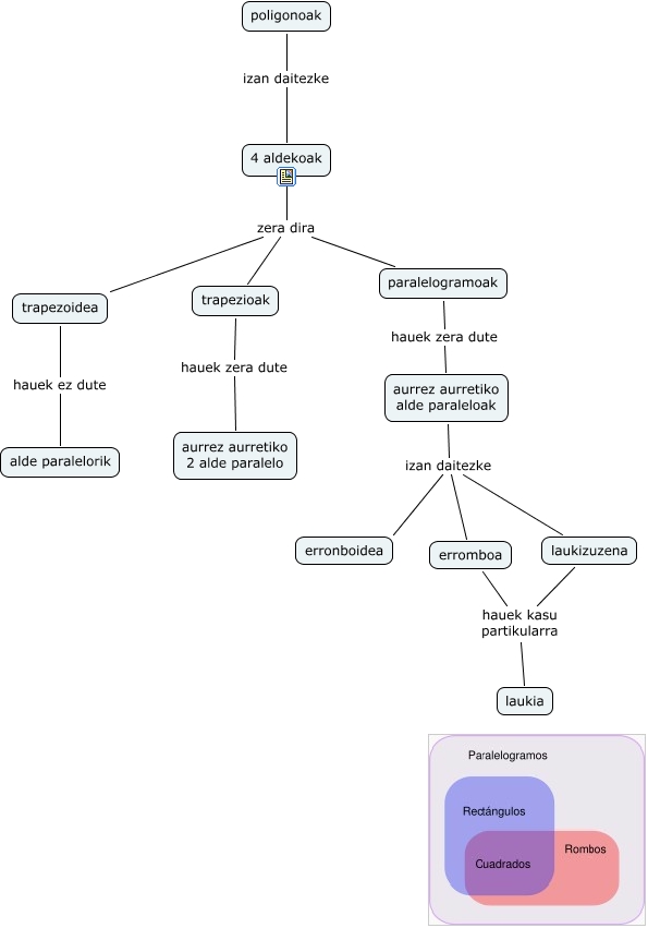
This Concept Map, created with IHMC CmapTools, has information related to: geometriaren hastapenak, aurrez aurretiko alde paraleloak izan daitezke erromboa, paralelogramoak zera dira trapezoidea, poligonoak izan daitezke 4 aldekoak, laukizuzena hauek kasu partikularra laukia, trapezioak hauek zera dute aurrez aurretiko 2 alde paralelo, aurrez aurretiko alde paraleloak izan daitezke erronboidea, aurrez aurretiko alde paraleloak izan daitezke laukizuzena, trapezoidea hauek ez dute alde paralelorik, paralelogramoak hauek zera dute aurrez aurretiko alde paraleloak, paralelogramoak zera dira 4 aldekoak, erromboa hauek kasu partikularra laukia, paralelogramoak zera dira trapezioak