Warning:
JavaScript is turned OFF. None of the links on this page will work until it is reactivated.
If you need help turning JavaScript On, click here.
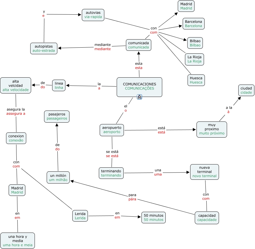
This Concept Map, created with IHMC CmapTools, has information related to: comunicaciones, muy proximo muito próximo a la à ciudad cidade, conexion conexão con com Madrid Madrid, comunicada comunicada con com Bilbao Bilbao, alta velcidad alta velocidade asegura la assegura a conexion conexão, capacidad capacidade para pára un millón um milhão, COMUNICACIONES COMUNICAÇÕES el o aeropuerto aeroporto, comunicada comunicada con com Barcelona Barcelona, Lerida Lerida en em 50 minutos 50 minutos, aeropuerto aeroporto está está muy proximo muito próximo, autovias via-rapida con com Huesca Huesca, un millón um milhão de do pasajeros passageiros, comunicada comunicada mediante mediante autopistas auto-estrada, comunicada comunicada con com Madrid Madrid, nueva terminal novo terminal con com capacidad capacidade, autovias via-rapida con com Madrid Madrid, aeropuerto aeroporto se está se está terminando terminando, conexion conexão con com Lerida Lerida, comunicada comunicada con com Huesca Huesca, COMUNICACIONES COMUNICAÇÕES esta esta comunicada comunicada, comunicada comunicada con com La Rioja La Rioja