Warning:
JavaScript is turned OFF. None of the links on this page will work until it is reactivated.
If you need help turning JavaScript On, click here.
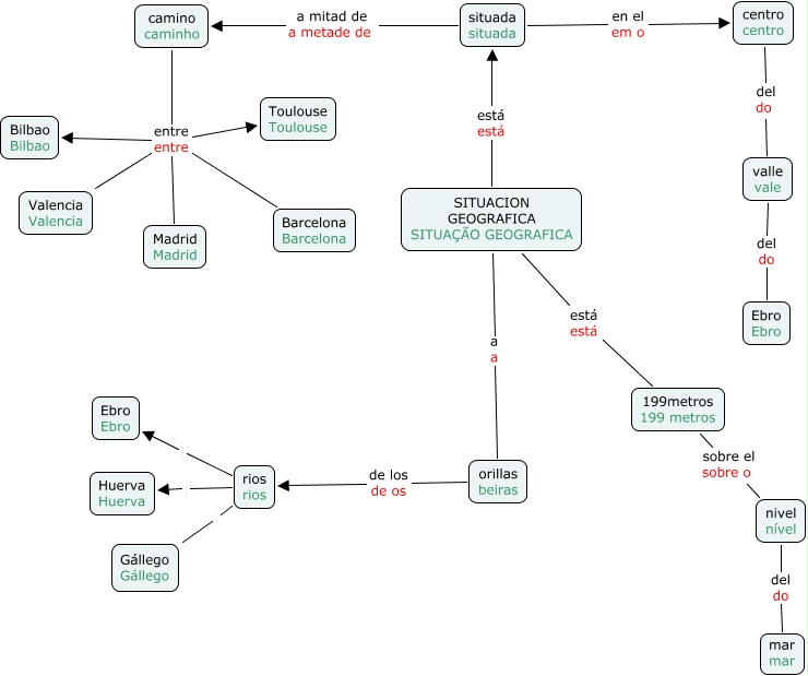
This Concept Map, created with IHMC CmapTools, has information related to: situacion geografica, nivel nível del do mar mar, camino caminho entre entre Madrid Madrid, centro centro del do valle vale, SITUACION GEOGRAFICA SITUAÇÃO GEOGRAFICA a a orillas beiras, rios rios Gállego Gállego, valle vale del do Ebro Ebro, SITUACION GEOGRAFICA SITUAÇÃO GEOGRAFICA está está situada situada, orillas beiras de los de os rios rios, 199metros 199 metros sobre el sobre o nivel nível, camino caminho entre entre Toulouse Toulouse, rios rios Huerva Huerva, camino caminho entre entre Bilbao Bilbao, rios rios Ebro Ebro, situada situada en el em o centro centro, camino caminho entre entre Valencia Valencia, situada situada a mitad de a metade de camino caminho, SITUACION GEOGRAFICA SITUAÇÃO GEOGRAFICA está está 199metros 199 metros, camino caminho entre entre Barcelona Barcelona