Warning:
JavaScript is turned OFF. None of the links on this page will work until it is reactivated.
If you need help turning JavaScript On, click here.
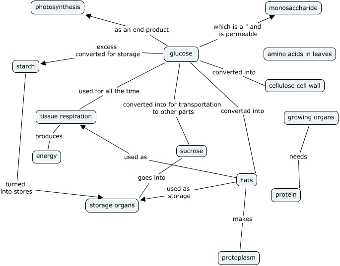
This Concept Map, created with IHMC CmapTools, has information related to: Fate of Glucose, glucose excess converted for storage starch, glucose converted into cellulose cell wall, tissue respiration produces energy, starch turned into stores storage organs, Fats makes protoplasm, glucose as an end product photosynthesis, glucose used for all the time tissue respiration, sucrose goes into storage organs, glucose converted into Fats, Fats used as tissue respiration, glucose which is a " and is permeable monosaccharide, growing organs needs protein, glucose converted into for transportation to other parts sucrose, Fats used as storage storage organs