Warning:
JavaScript is turned OFF. None of the links on this page will work until it is reactivated.
If you need help turning JavaScript On, click here.
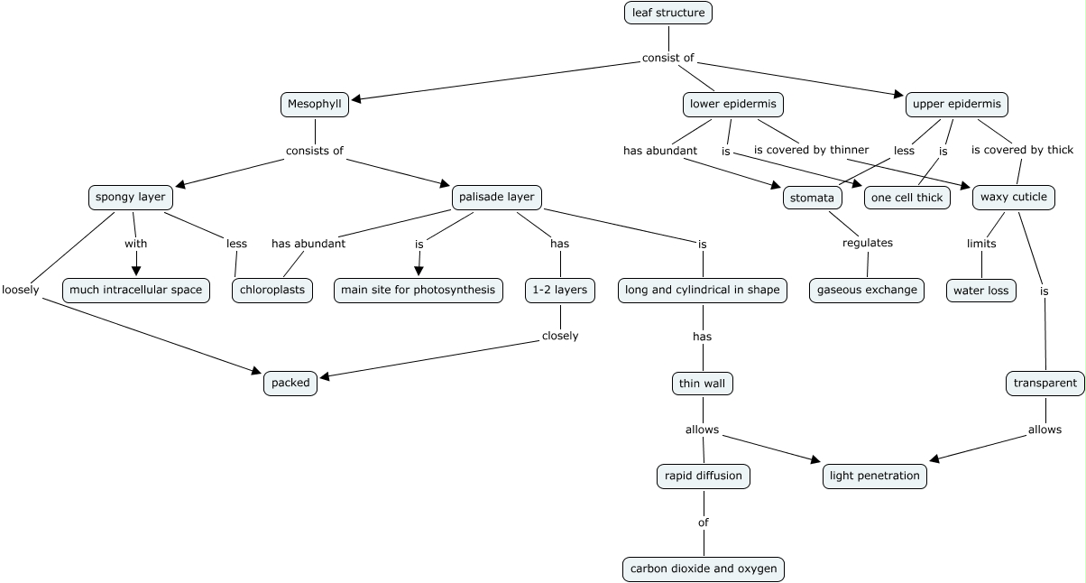
This Concept Map, created with IHMC CmapTools, has information related to: Leaf Structure, Mesophyll consists of spongy layer, Mesophyll consists of palisade layer, lower epidermis is covered by thinner waxy cuticle, stomata regulates gaseous exchange, palisade layer is main site for photosynthesis, thin wall allows rapid diffusion, palisade layer has 1-2 layers, long and cylindrical in shape has thin wall, lower epidermis has abundant stomata, transparent allows light penetration, palisade layer is long and cylindrical in shape, upper epidermis is one cell thick, waxy cuticle limits water loss, spongy layer loosely packed, palisade layer has abundant chloroplasts, leaf structure consist of upper epidermis, 1-2 layers closely packed, rapid diffusion of carbon dioxide and oxygen, waxy cuticle is transparent, spongy layer with much intracellular space