Warning:
JavaScript is turned OFF. None of the links on this page will work until it is reactivated.
If you need help turning JavaScript On, click here.
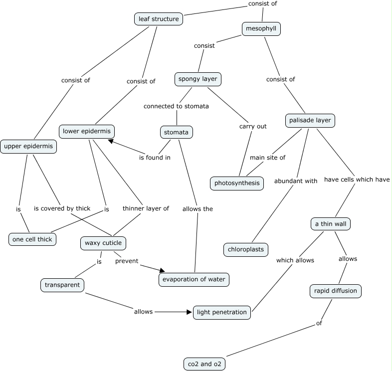
This Concept Map, created with IHMC CmapTools, has information related to: Leaf Structure, leaf structure consist of mesophyll, stomata is found in lower epidermis, palisade layer main site of photosynthesis, waxy cuticle is transparent, mesophyll consist spongy layer, upper epidermis is one cell thick, transparent allows light penetration, lower epidermis thinner layer of waxy cuticle, upper epidermis is covered by thick waxy cuticle, rapid diffusion of co2 and o2, palisade layer abundant with chloroplasts, leaf structure consist of upper epidermis, spongy layer connected to stomata stomata, spongy layer carry out photosynthesis, mesophyll consist of palisade layer, lower epidermis is one cell thick, waxy cuticle prevent evaporation of water, stomata allows the evaporation of water, a thin wall allows rapid diffusion, a thin wall which allows light penetration