Warning:
JavaScript is turned OFF. None of the links on this page will work until it is reactivated.
If you need help turning JavaScript On, click here.
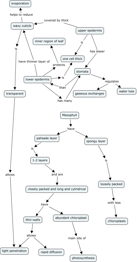
This Concept Map, created with IHMC CmapTools, has information related to: Leaf Structure, abundant chloroplast main site of photosynthesis, closely packed and long and cylindrical have abundant chloroplast, loosely packed with less chloroplasts, stomata than lower epidermis, lower epidermis is one cell thick, stomata regulates water loss, transparent allows light penetration, upper epidermis is one cell thick, waxy cuticle helps to reduce evaporation, 1-2 layers and are closely packed and long and cylindrical, closely packed and long and cylindrical have thin-walls, palisade layer is 1-2 layers, upper epidermis covered by thick waxy cuticle, lower epidermis has many stomata, lower epidermis have thinner layer of waxy cuticle, thin-walls allows light penetration, lower epidermis protects inner region of leaf, upper epidermis has lesser stomata, waxy cuticle is transparent, Mesophyll have spongy layer