Warning:
JavaScript is turned OFF. None of the links on this page will work until it is reactivated.
If you need help turning JavaScript On, click here.
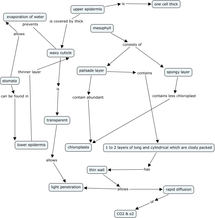
This Concept Map, created with IHMC CmapTools, has information related to: Leaf Structure, transparent allows light penetration, thin wall allows rapid diffusion, waxy cuticle is transparent, thin wall allows light penetration, rapid diffusion of CO2 & o2, upper epidermis is covered by thick waxy cuticle, stomata can be found in lower epidermis, upper epidermis is one cell thick, palisade layer contains 1 to 2 layers of long and cylindrical which are closly packed, mesophyll consists of palisade layer, waxy cuticle prevents evaporation of water, lower epidermis thinner layer waxy cuticle, palisade layer contain abundant chloroplasts, stomata allows evaporation of water, 1 to 2 layers of long and cylindrical which are closly packed has thin wall, mesophyll consists of spongy layer, spongy layer contains less chloroplast chloroplasts