Warning:
JavaScript is turned OFF. None of the links on this page will work until it is reactivated.
If you need help turning JavaScript On, click here.
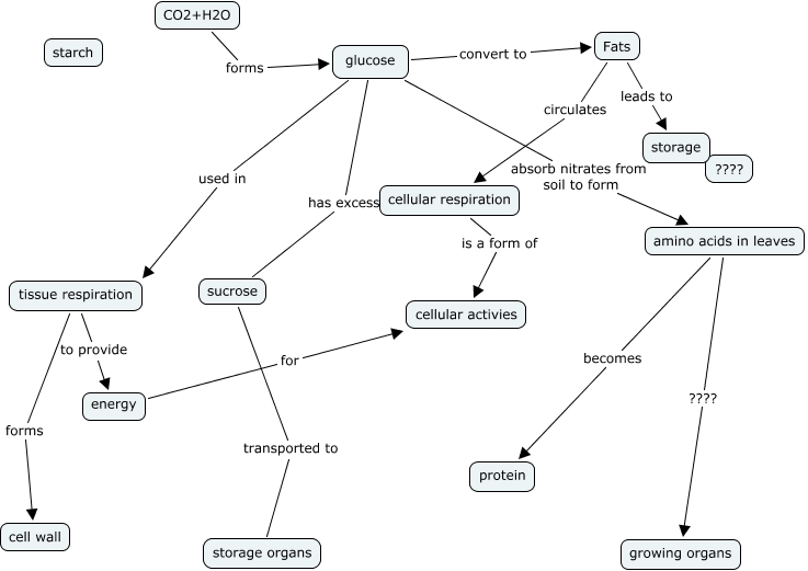
This Concept Map, created with IHMC CmapTools, has information related to: Fate of Glucose, glucose has excess sucrose, sucrose transported to storage organs, Fats leads to storage, CO2+H2O forms glucose, amino acids in leaves ???? growing organs, Fats circulates cellular respiration, glucose absorb nitrates from soil to form amino acids in leaves, amino acids in leaves becomes protein, glucose convert to Fats, glucose used in tissue respiration, tissue respiration to provide energy, cellular respiration is a form of cellular activies, energy for cellular activies, tissue respiration forms cell wall