Warning:
JavaScript is turned OFF. None of the links on this page will work until it is reactivated.
If you need help turning JavaScript On, click here.
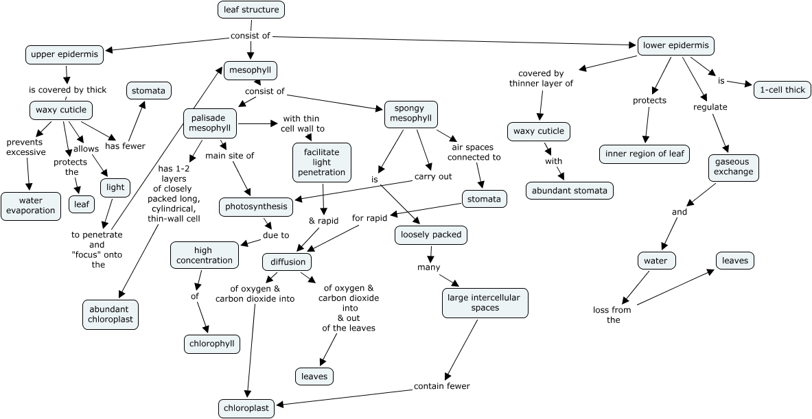
This Concept Map, created with IHMC CmapTools, has information related to: Leaf Structure, facilitate light penetration & rapid diffusion, waxy cuticle prevents excessive water evaporation, palisade mesophyll has 1-2 layers of closely packed long, cylindrical, thin-wall cell abundant chloroplast, leaf structure consist of lower epidermis, palisade mesophyll with thin cell wall to facilitate light penetration, light to penetrate and "focus" onto the mesophyll, loosely packed many large intercellular spaces, spongy mesophyll air spaces connected to stomata, high concentration of chlorophyll, diffusion of oxygen & carbon dioxide into chloroplast, waxy cuticle has fewer stomata, lower epidermis regulate gaseous exchange, lower epidermis is 1-cell thick, leaf structure consist of mesophyll, diffusion of oxygen & carbon dioxide into & out of the leaves leaves, mesophyll consist of palisade mesophyll, lower epidermis protects inner region of leaf, spongy mesophyll is loosely packed, large intercellular spaces contain fewer chloroplast, waxy cuticle allows light