Warning:
JavaScript is turned OFF. None of the links on this page will work until it is reactivated.
If you need help turning JavaScript On, click here.
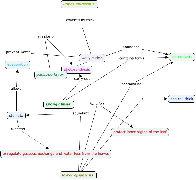
This Concept Map, created with IHMC CmapTools, has information related to: Leaf Structure, upper epidermis covered by thick waxy cuticle, lower epidermis is one cell thick, stomata function to regulate gaseous exchange and water loss from the leaves, lower epidermis function protect inner region of the leaf, spongy layer carry out photosynthesis, palisade layer main site of photosynthesis, palisade layer abundant chloroplasts, spongy layer contains fewer chloroplasts, stomata allows evaporation, waxy cuticle prevent water evaporation, lower epidermis contains no chloroplasts, lower epidermis abundant stomata