Warning:
JavaScript is turned OFF. None of the links on this page will work until it is reactivated.
If you need help turning JavaScript On, click here.
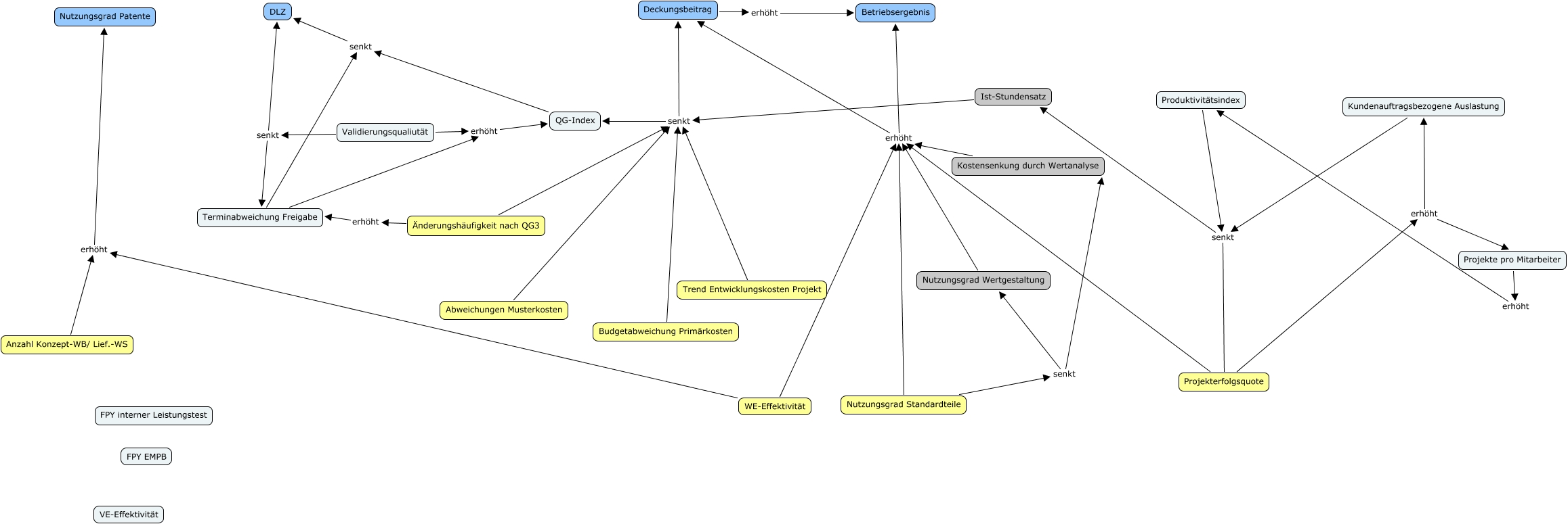
This Concept Map, created with IHMC CmapTools, has information related to: KZ, Abweichungen Musterkosten senkt Deckungsbeitrag, Nutzungsgrad Standardteile senkt Nutzungsgrad Wertgestaltung, Anzahl Konzept-WB/ Lief.-WS erhöht Nutzungsgrad Patente, Ist-Stundensatz senkt Deckungsbeitrag, Trend Entwicklungskosten Projekt senkt Deckungsbeitrag, Projekterfolgsquote erhöht Kundenauftragsbezogene Auslastung, WE-Effektivität erhöht Nutzungsgrad Patente, Terminabweichung Freigabe erhöht QG-Index, Kostensenkung durch Wertanalyse erhöht Betriebsergebnis, Projekte pro Mitarbeiter erhöht Produktivitätsindex, Projekterfolgsquote senkt Ist-Stundensatz, Änderungshäufigkeit nach QG3 senkt QG-Index, Validierungsqualiutät erhöht QG-Index, WE-Effektivität erhöht Betriebsergebnis, Abweichungen Musterkosten senkt QG-Index, Budgetabweichung Primärkosten senkt Deckungsbeitrag, Trend Entwicklungskosten Projekt senkt QG-Index, Änderungshäufigkeit nach QG3 erhöht Terminabweichung Freigabe, Ist-Stundensatz senkt QG-Index, Validierungsqualiutät senkt Terminabweichung Freigabe