Warning:
JavaScript is turned OFF. None of the links on this page will work until it is reactivated.
If you need help turning JavaScript On, click here.
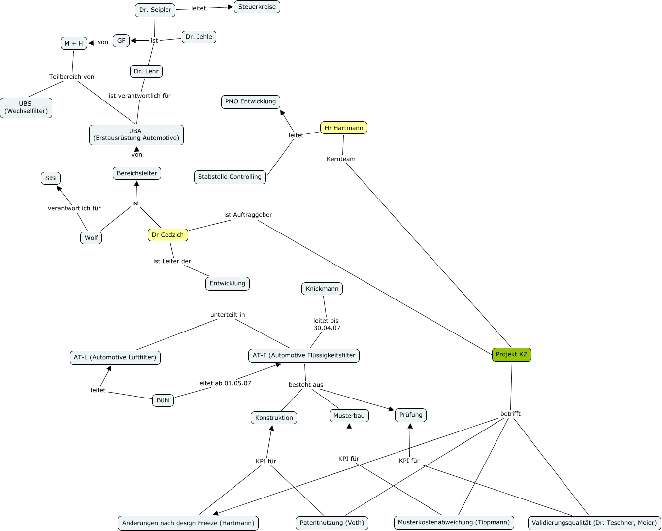
This Concept Map, created with IHMC CmapTools, has information related to: Struktur, Hr Hartmann Kernteam Projekt KZ, Validierungsqualität (Dr. Teschner, Meier) KPI für Prüfung, Dr. Seipler leitet Steuerkreise, Hr Hartmann leitet Stabstelle Controlling, Wolf ist Bereichsleiter, Projekt KZ betrifft Patentnutzung (Voth), Musterkostenabweichung (Tippmann) KPI für Musterbau, Bühl leitet ab 01.05.07 AT-F (Automotive Flüssigkeitsfilter, Dr Cedzich ist Bereichsleiter, Dr Cedzich ist Leiter der Entwicklung, AT-F (Automotive Flüssigkeitsfilter besteht aus Prüfung, Dr Cedzich ist Auftraggeber Projekt KZ, GF von M + H, Patentnutzung (Voth) KPI für Konstruktion, Bühl leitet AT-L (Automotive Luftfilter), Dr. Lehr ist GF, Dr. Lehr ist verantwortlich für UBA (Erstausrüstung Automotive), AT-F (Automotive Flüssigkeitsfilter besteht aus Konstruktion, Projekt KZ betrifft Änderungen nach design Freeze (Hartmann), Bereichsleiter von UBA (Erstausrüstung Automotive)