Warning:
JavaScript is turned OFF. None of the links on this page will work until it is reactivated.
If you need help turning JavaScript On, click here.
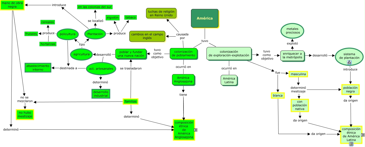
This Concept Map, created with IHMC CmapTools, has information related to: colonizacion de america, policultura produce cereales, familias determinó población blanca, poblar y fundar una nueva nación desarrolló agricultura, mano de obra negra determinó población negra, América Anglosajona tiene población negra, mano de obra negra no se mezclaron no hubo mestizaje, América tuvo colonización de exploración-explotación, Plantación introduce mano de obra negra, familias no se mezclaron no hubo mestizaje, colonización de exploración-explotación ocurrió en América Latina, Plantación produce tabaco, act. artesanales determinó desarrollo industrial, colonización de exploración-explotación fue masculina, colonización de poblamiento causada por luchas de religión en Reino Unido, Plantación produce algodón, masculina determinó mestizaje con población nativa, colonización de poblamiento tuvo como objetivo poblar y fundar una nueva nación, colonización de exploración-explotación tuvo como objetivo enriquecer a la metrópolis, policultura produce hortalizas, agricultura tipo Plantación