Warning:
JavaScript is turned OFF. None of the links on this page will work until it is reactivated.
If you need help turning JavaScript On, click here.
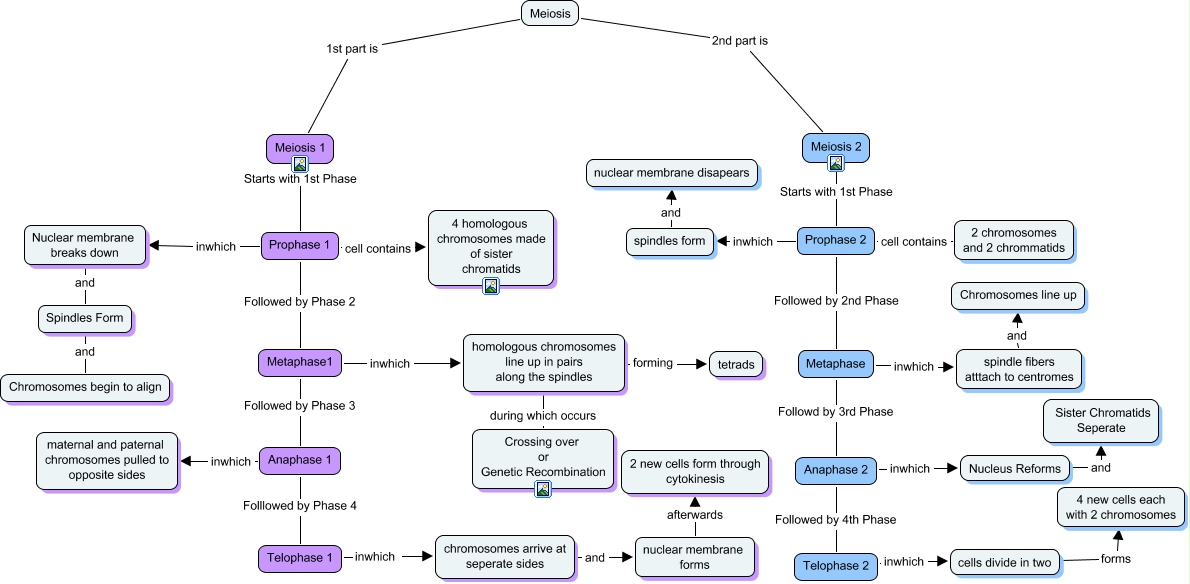
This Concept Map, created with IHMC CmapTools, has information related to: meiosis, Meiosis 2nd part is Meiosis 2, chromosomes arrive at seperate sides and nuclear membrane forms, spindle fibers atttach to centromes and Chromosomes line up, Meiosis 1st part is Meiosis 1, spindles form and nuclear membrane disapears, Prophase 1 cell contains 4 homologous chromosomes made of sister chromatids, Prophase 1 inwhich Nuclear membrane breaks down, Meiosis 1 Starts with 1st Phase Prophase 1, Nuclear membrane breaks down and Spindles Form, Metaphase1 Followed by Phase 3 Anaphase 1, nuclear membrane forms afterwards 2 new cells form through cytokinesis, Anaphase 1 inwhich maternal and paternal chromosomes pulled to opposite sides, Prophase 2 Followed by 2nd Phase Metaphase, Anaphase 2 inwhich Nucleus Reforms, Metaphase inwhich spindle fibers atttach to centromes, Telophase 1 inwhich chromosomes arrive at seperate sides, Metaphase1 inwhich homologous chromosomes line up in pairs along the spindles, Meiosis 2 Starts with 1st Phase Prophase 2, Prophase 2 cell contains 2 chromosomes and 2 chrommatids, Telophase 2 inwhich cells divide in two