Warning:
JavaScript is turned OFF. None of the links on this page will work until it is reactivated.
If you need help turning JavaScript On, click here.
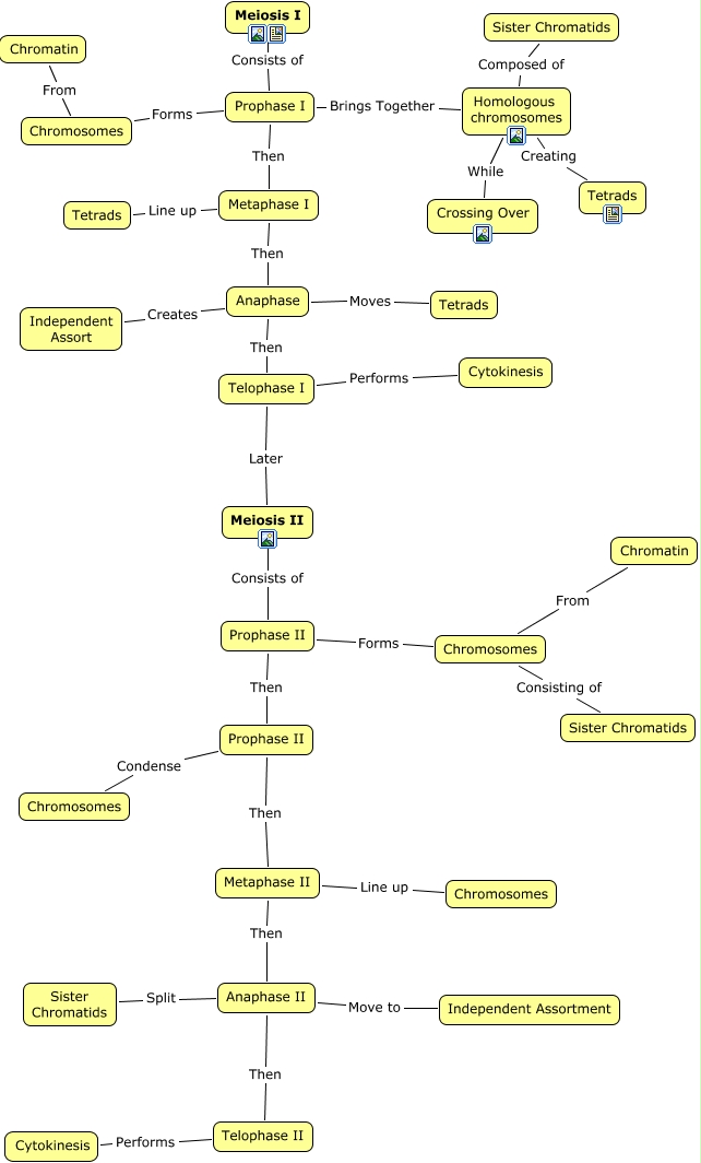
This Concept Map, created with IHMC CmapTools, has information related to: Meiosis, Telophase I Performs Cytokinesis, Homologous chromosomes Creating Tetrads, Meiosis I Consists of Prophase I, Anaphase Creates Independent Assort, Chromosomes From Chromatin, Prophase II Then Metaphase II, Prophase I Then Metaphase I, Homologous chromosomes Composed of Sister Chromatids, Prophase II Then Prophase II, Metaphase II Line up Chromosomes, Anaphase Moves Tetrads, Anaphase II Move to Independent Assortment, Meiosis II Consists of Prophase II, Metaphase I Then Anaphase, Prophase II Condense Chromosomes, Prophase I Forms Chromosomes, Anaphase Then Telophase I, Homologous chromosomes While Crossing Over, Metaphase I Line up Tetrads, Prophase II Forms Chromosomes