Warning:
JavaScript is turned OFF. None of the links on this page will work until it is reactivated.
If you need help turning JavaScript On, click here.
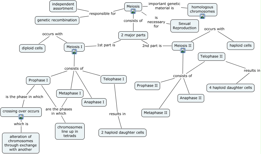
This Concept Map, created with IHMC CmapTools, has information related to: Meiosis, Meiosis II consists of Anaphase II, Meiosis I consists of Anaphase I, Meiosis is necessary for Sexual Reproduction, Prophase I are the phases in which chromosomes line up in tetrads, Meiosis II consists of Metaphase II, Telophase I results in 2 haploid daughter cells, Meiosis II consists of Prophase II, Meiosis II occurs with haploid cells, 2 major parts 2nd part is Meiosis II, Telophase II results in 4 haploid daughter cells, Meiosis consists of 2 major parts, Meiosis responsible for independent assortment, Meiosis I consists of Metaphase I, Prophase I is the phase in which crossing over occurs, 2 major parts 1st part is Meiosis I, Meiosis I occurs with diploid cells, Meiosis important genetic material is homologous chromosomes, Meiosis responsible for genetic recombination, Meiosis I consists of Telophase I, Meiosis I consists of Prophase I