Warning:
JavaScript is turned OFF. None of the links on this page will work until it is reactivated.
If you need help turning JavaScript On, click here.
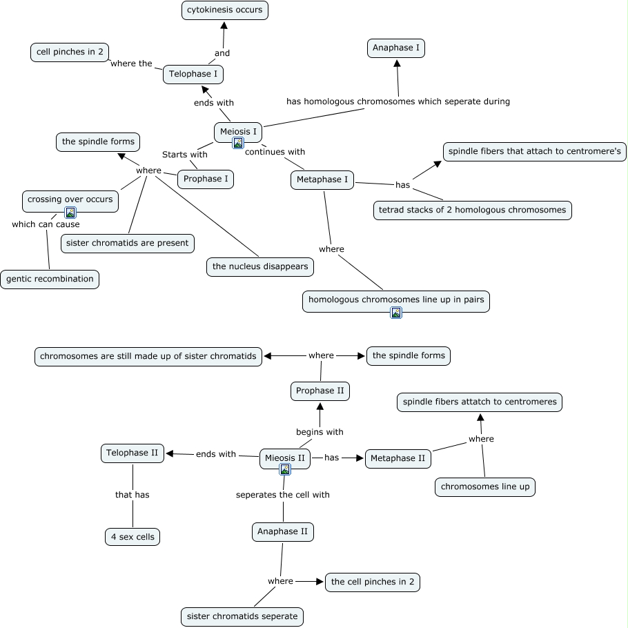
This Concept Map, created with IHMC CmapTools, has information related to: mieosis I & 2, Mieosis II ends with Telophase II, Metaphase I has spindle fibers that attach to centromere's, Prophase I where the spindle forms, Prophase II where the spindle forms, Prophase I where sister chromatids are present, Meiosis I ends with Telophase I, Anaphase II where the cell pinches in 2, Meiosis I continues with Metaphase I, Metaphase I where homologous chromosomes line up in pairs, Meiosis I Starts with Prophase I, Metaphase II where spindle fibers attatch to centromeres, Telophase II that has 4 sex cells, Anaphase II where sister chromatids seperate, Prophase I where crossing over occurs, Prophase I where the nucleus disappears, Telophase I and cytokinesis occurs, Metaphase II where chromosomes line up, crossing over occurs which can cause gentic recombination, Meiosis I has homologous chromosomes which seperate during Anaphase I, Telophase I where the cell pinches in 2