Warning:
JavaScript is turned OFF. None of the links on this page will work until it is reactivated.
If you need help turning JavaScript On, click here.
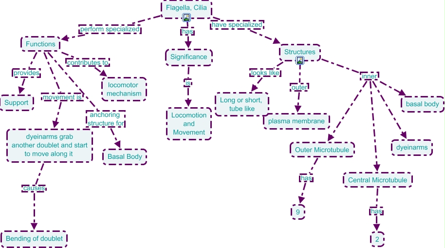
This Concept Map, created with IHMC CmapTools, has information related to: flagellagreen good, Outer Microtubule has 9, Significance is Locomotion and Movement, Structures inner dyeinarms, Functions anchoring structure for Basal Body, Structures inner Central Microtubule, Functions provides Support, Structures inner basal body, Structures inner Outer Microtubule, Structures looks like Long or short, tube like, Flagella, Cilia perform specialized Functions, Flagella, Cilia has Significance, Structures outer plasma membrane, dyeinarms grab another doublet and start to move along it causes Bending of doublet, Flagella, Cilia have specialized Structures, Functions movement is dyeinarms grab another doublet and start to move along it, Functions contributes to locomotor mechanism, Central Microtubule has 2