Warning:
JavaScript is turned OFF. None of the links on this page will work until it is reactivated.
If you need help turning JavaScript On, click here.
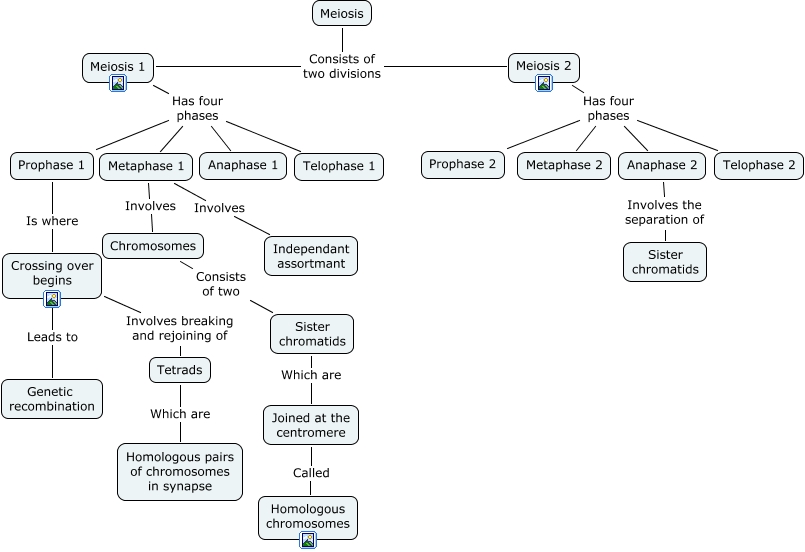
This Concept Map, created with IHMC CmapTools, has information related to: meiosis, Meiosis 1 Has four phases Metaphase 1, Crossing over begins Leads to Genetic recombination, Meiosis 2 Has four phases Anaphase 2, Meiosis 1 Has four phases Telophase 1, Prophase 1 Is where Crossing over begins, Metaphase 1 Involves Independant assortmant, Meiosis 1 Has four phases Prophase 1, Meiosis Consists of two divisions Meiosis 1, Crossing over begins Involves breaking and rejoining of Tetrads, Meiosis 2 Has four phases Telophase 2, Joined at the centromere Called Homologous chromosomes, Anaphase 2 Involves the separation of Sister chromatids, Meiosis Consists of two divisions Meiosis 2, Meiosis 1 Has four phases Anaphase 1, Meiosis 2 Has four phases Prophase 2, Sister chromatids Which are Joined at the centromere, Chromosomes Consists of two Sister chromatids, Tetrads Which are Homologous pairs of chromosomes in synapse, Metaphase 1 Involves Chromosomes, Meiosis 2 Has four phases Metaphase 2