Warning:
JavaScript is turned OFF. None of the links on this page will work until it is reactivated.
If you need help turning JavaScript On, click here.
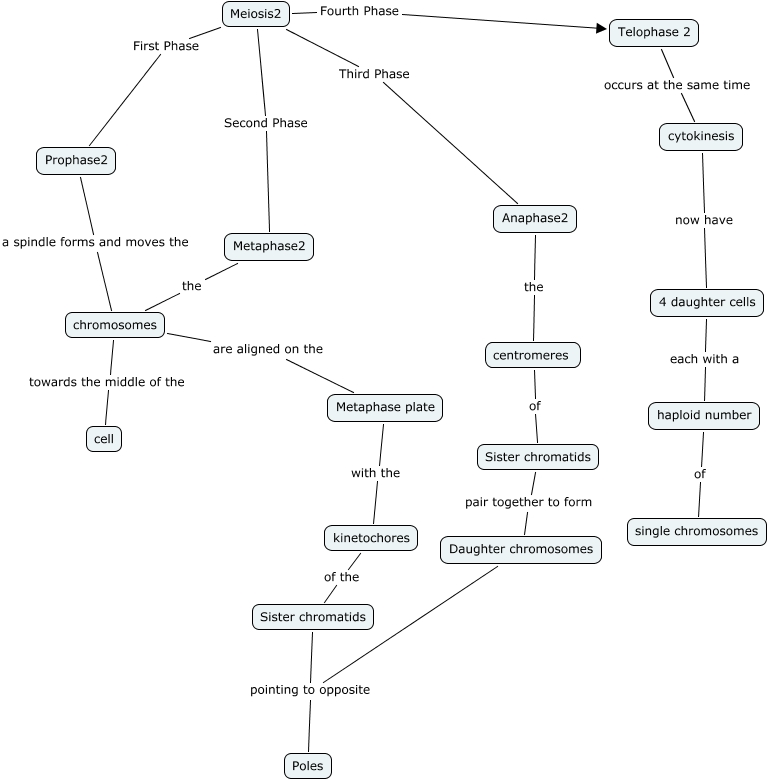
This Concept Map, created with IHMC CmapTools, has information related to: meiosis 2, Meiosis2 Third Phase Anaphase2, Prophase2 a spindle forms and moves the chromosomes, Meiosis2 Fourth Phase Telophase 2, Metaphase2 the chromosomes, chromosomes are aligned on the Metaphase plate, Sister chromatids pair together to form Daughter chromosomes, Daughter chromosomes pointing to opposite Poles, Sister chromatids pointing to opposite Poles, Meiosis2 Second Phase Metaphase2, chromosomes towards the middle of the cell, kinetochores of the Sister chromatids, cytokinesis now have 4 daughter cells, Anaphase2 the centromeres, 4 daughter cells each with a haploid number, Telophase 2 occurs at the same time cytokinesis, Metaphase plate with the kinetochores, haploid number of single chromosomes, Meiosis2 First Phase Prophase2, centromeres of Sister chromatids