Warning:
JavaScript is turned OFF. None of the links on this page will work until it is reactivated.
If you need help turning JavaScript On, click here.
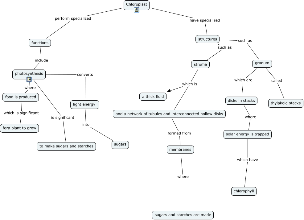
This Concept Map, created with IHMC CmapTools, has information related to: Chloroplast green, Chloroplast perform specialized functions, photosynthesis where food is produced, structures such as granum, light energy into sugars, stroma which is and a network of tubules and interconnected hollow disks, Chloroplast have specialized structures, food is produced which is significant fora plant to grow, disks in stacks where solar energy is trapped, solar energy is trapped which have chlorophyll, photosynthesis is significant to make sugars and starches, functions include photosynthesis, structures such as stroma, photosynthesis converts light energy, membranes where sugars and starches are made, stroma which is a thick fluid, and a network of tubules and interconnected hollow disks formed from membranes, granum which are disks in stacks, granum called thylakoid stacks