Warning:
JavaScript is turned OFF. None of the links on this page will work until it is reactivated.
If you need help turning JavaScript On, click here.
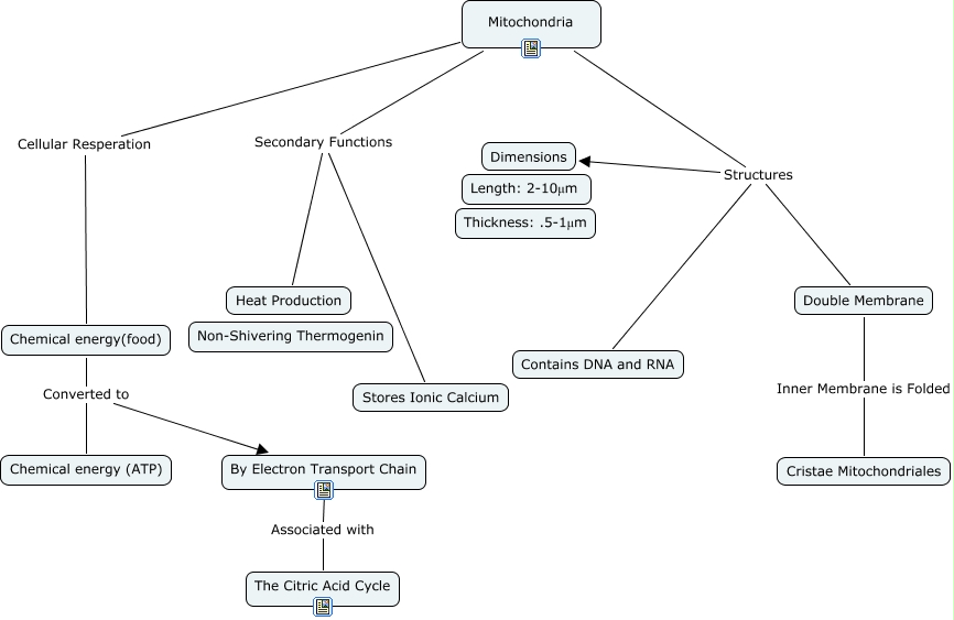
This Concept Map, created with IHMC CmapTools, has information related to: Mitochondrion-Red, Mitochondria Structures Dimensions, Mitochondria Secondary Functions Stores Ionic Calcium, Double Membrane Inner Membrane is Folded Cristae Mitochondriales, Chemical energy(food) Converted to By Electron Transport Chain, Mitochondria Cellular Resperation Chemical energy(food), Mitochondria Structures Contains DNA and RNA, By Electron Transport Chain Associated with The Citric Acid Cycle, Mitochondria Structures Double Membrane, Chemical energy(food) Converted to Chemical energy (ATP), Mitochondria Secondary Functions Heat Production