Warning:
JavaScript is turned OFF. None of the links on this page will work until it is reactivated.
If you need help turning JavaScript On, click here.
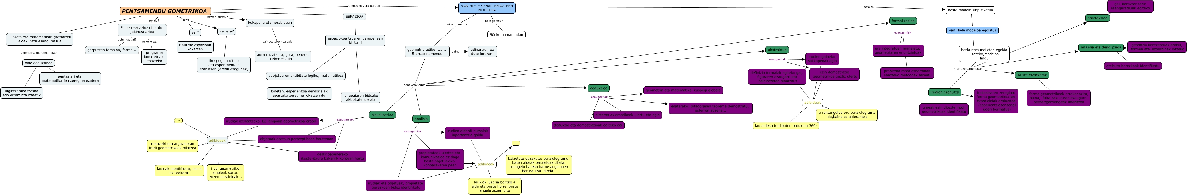
Este Cmap, tiene información relacionada con: Haiizea tapia Eizagirre 2, geometria adikuntzak, 5 arrazonamendu honakoak dira: abstraktua, PENTSAMENDU GOMETRIKOA ???? ESPAZIOA, abstrakzioa gai, karakterizazio esanguratsuak egiteko., zer? ???? Haurrak espazioan kokatzen, Espazio-erlazioz dihardun jakintza arloa zein ikasgai? gorputzen tamaina, forma..., bide deduktiboa ???? lugintzarako tresna edo erreminta izatetik, hezkuntza mailetan egokia izateko,modeloa findu 4 arrazonamenduak: abstrakzioa, adibideak ???? marrazki eta argazkietan irudi geometrikoak bilatzea, geometria adikuntzak, 5 arrazonamendu honakoak dira: bisualizazioa, formalizazioa ezaugarriak problema mota ezberdinak ebazteko metodoak asmatu, adibideak ???? laukiak identifikatu, baina ez orokortu, adibideak ???? irudi geometriko sinpleak sortu: zuzen paraleloak..., adibideak lau aldeko irudibaten batuketa 360·, irudien ezagutza ???? umeak ezin dituzte irudi geometrikoak identifikatu, geometria adikuntzak, 5 arrazonamendu honakoak dira: analisia, bisualizazioa ezaugarriak deskribapenerako ikuste-itxura bakarrik kontuan hartu, dedukzioa ezaugarriak esaterako: pitagorasen teorema demostratu, eulerren zuzena..., bisualizazioa ezaugarriak objetuak osotsun pertzeptiboan hauteman, definizio formalak egiteko gai, figuraren ezaugarri eta baldintzetan oinarrituz ???? adibideak, irudien gaineko sailkapenak egin ???? adibideak