Warning:
JavaScript is turned OFF. None of the links on this page will work until it is reactivated.
If you need help turning JavaScript On, click here.
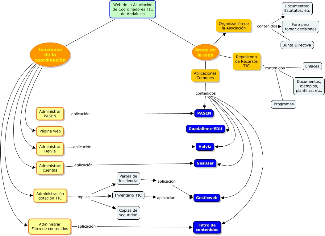
This Concept Map, created with IHMC CmapTools, has information related to: Estructura Web de la Asociación de Coordinadores TIC de Andalucía, Web de la Asociación de Coordinadores TIC de Andalucía áreas de la web Organización de la Asociación, Partes de incidencia aplicación Gesticweb, Organización de la Asociación contenidos Junta Directiva, Administrar PASEN aplicación PASEN, Aplicaciones Comunes contenidos GesUser, Administración dotación TIC implica Copias de seguridad, Organización de la Asociación contenidos Foro para tomar decisiones, Web de la Asociación de Coordinadores TIC de Andalucía funciones de la coordinación Administrar Filtro de contenidos, Web de la Asociación de Coordinadores TIC de Andalucía áreas de la web Repositorio de Recursos TIC, Aplicaciones Comunes contenidos Helvia, Administrar Filtro de contenidos aplicación Filtro de contenidos, Aplicaciones Comunes contenidos Filtro de contenidos, Aplicaciones Comunes contenidos PASEN, Aplicaciones Comunes contenidos Guadalinex-EDU, Administración dotación TIC implica Partes de incidencia, Administración dotación TIC implica Inventario TIC, Web de la Asociación de Coordinadores TIC de Andalucía funciones de la coordinación Administrar PASEN, Web de la Asociación de Coordinadores TIC de Andalucía funciones de la coordinación Administrar cuentas, Repositorio de Recursos TIC contenidos Programas, Repositorio de Recursos TIC contenidos Documentos, ejemplos, plantillas, etc.