Warning:
JavaScript is turned OFF. None of the links on this page will work until it is reactivated.
If you need help turning JavaScript On, click here.
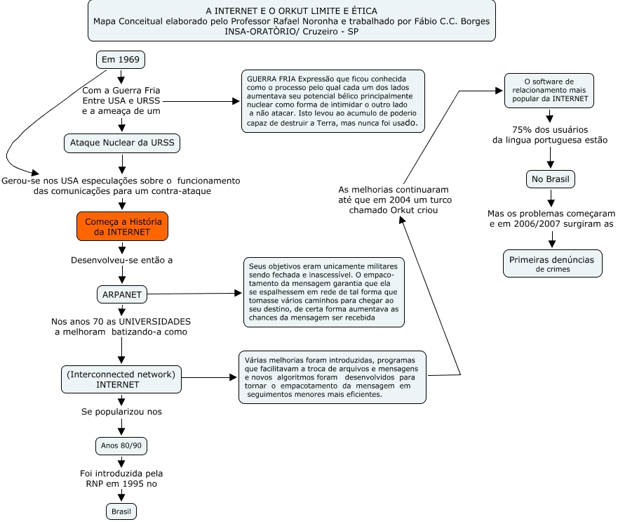
This Concept Map, created with IHMC CmapTools, has information related to: História da INTERNET1, O software de relacionamento mais popular da INTERNET 75% dos usuários da lingua portuguesa estão No Brasil, Várias melhorias foram introduzidas, programas que facilitavam a troca de arquivos e mensagens e novos algoritmos foram desenvolvidos para tornar o empacotamento da mensagem em seguimentos menores mais eficientes. As melhorias continuaram até que em 2004 um turco chamado Orkut criou O software de relacionamento mais popular da INTERNET, Ataque Nuclear da URSS Gerou-se nos USA especulações sobre o funcionamento das comunicações para um contra-ataque Começa a História da INTERNET, No Brasil Mas os problemas começaram e em 2006/2007 surgiram as Primeiras denúncias de crimes, Em 1969 Com a Guerra Fria Entre USA e URSS e a ameaça de um GUERRA FRIA Expressão que ficou conhecida como o processo pelo qual cada um dos lados aumentava seu potencial bélico principalmente nuclear como forma de intimidar o outro lado a não atacar. Isto levou ao acumulo de poderio capaz de destruir a Terra, mas nunca foi usado., Em 1969 Gerou-se nos USA especulações sobre o funcionamento das comunicações para um contra-ataque Começa a História da INTERNET, ARPANET Nos anos 70 as UNIVERSIDADES a melhoram batizando-a como (Interconnected network) INTERNET, Em 1969 Com a Guerra Fria Entre USA e URSS e a ameaça de um Ataque Nuclear da URSS, ARPANET ???? Seus objetivos eram unicamente militares sendo fechada e inascessível. O empaco- tamento da mensagem garantia que ela se espalhessem em rede de tal forma que tomasse vários caminhos para chegar ao seu destino, de certa forma aumentava as chances da mensagem ser recebida, Começa a História da INTERNET Desenvolveu-se então a ARPANET, Anos 80/90 Foi introduzida pela RNP em 1995 no Brasil, (Interconnected network) INTERNET ???? Várias melhorias foram introduzidas, programas que facilitavam a troca de arquivos e mensagens e novos algoritmos foram desenvolvidos para tornar o empacotamento da mensagem em seguimentos menores mais eficientes., (Interconnected network) INTERNET Se popularizou nos Anos 80/90