Warning:
JavaScript is turned OFF. None of the links on this page will work until it is reactivated.
If you need help turning JavaScript On, click here.
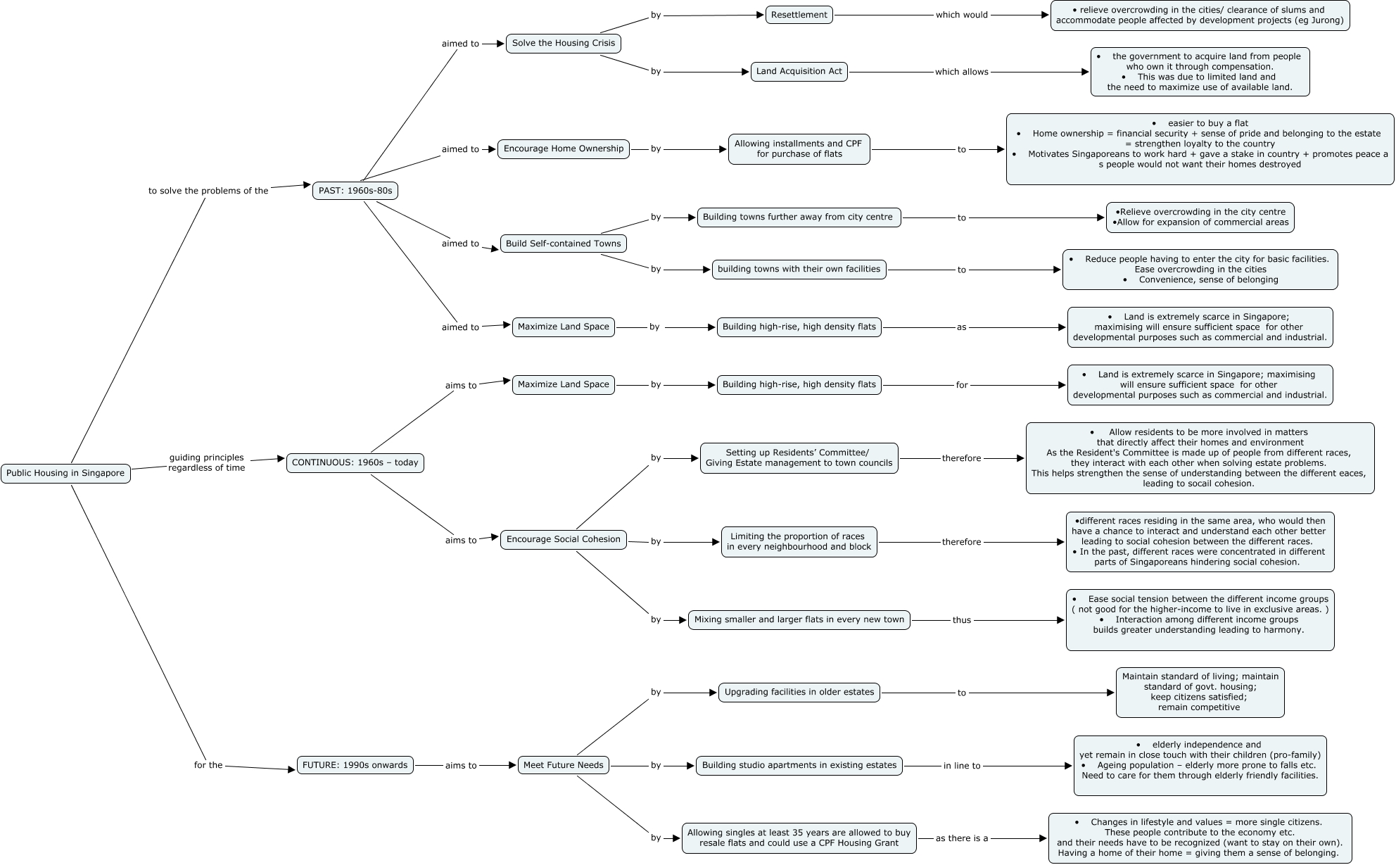
This Concept Map, created with IHMC CmapTools, has information related to: SS map, Allowing singles at least 35 years are allowed to buy resale flats and could use a CPF Housing Grant as there is a • Changes in lifestyle and values = more single citizens. These people contribute to the economy etc. and their needs have to be recognized (want to stay on their own). Having a home of their home = giving them a sense of belonging., Encourage Social Cohesion by Mixing smaller and larger flats in every new town, Build Self-contained Towns by building towns with their own facilities, PAST: 1960s-80s aimed to Build Self-contained Towns, Public Housing in Singapore for the FUTURE: 1990s onwards, Setting up Residents’ Committee/ Giving Estate management to town councils therefore • Allow residents to be more involved in matters that directly affect their homes and environment As the Resident's Committee is made up of people from different races, they interact with each other when solving estate problems. This helps strengthen the sense of understanding between the different eaces, leading to socail cohesion., Maximize Land Space by Building high-rise, high density flats, Solve the Housing Crisis by Resettlement, Meet Future Needs by Upgrading facilities in older estates, CONTINUOUS: 1960s – today aims to Encourage Social Cohesion, Building studio apartments in existing estates in line to • elderly independence and yet remain in close touch with their children (pro-family) • Ageing population – elderly more prone to falls etc. Need to care for them through elderly friendly facilities., Build Self-contained Towns by Building towns further away from city centre, Allowing installments and CPF for purchase of flats to • easier to buy a flat • Home ownership = financial security + sense of pride and belonging to the estate = strengthen loyalty to the country • Motivates Singaporeans to work hard + gave a stake in country + promotes peace a s people would not want their homes destroyed, Maximize Land Space by Building high-rise, high density flats, Resettlement which would • relieve overcrowding in the cities/ clearance of slums and accommodate people affected by development projects (eg Jurong), Public Housing in Singapore to solve the problems of the PAST: 1960s-80s, Encourage Home Ownership by Allowing installments and CPF for purchase of flats, Meet Future Needs by Allowing singles at least 35 years are allowed to buy resale flats and could use a CPF Housing Grant, PAST: 1960s-80s aimed to Solve the Housing Crisis, PAST: 1960s-80s aimed to Maximize Land Space