Warning:
JavaScript is turned OFF. None of the links on this page will work until it is reactivated.
If you need help turning JavaScript On, click here.
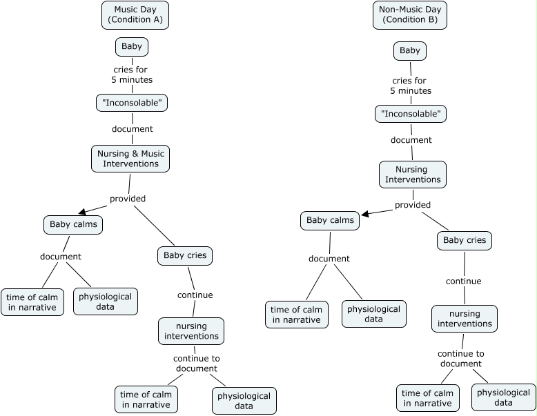
This Concept Map, created with IHMC CmapTools, has information related to: NICU, Baby cries continue nursing interventions, "Inconsolable" document Nursing & Music Interventions, Baby cries continue nursing interventions, nursing interventions continue to document time of calm in narrative, Nursing Interventions provided Baby calms, Baby calms document physiological data, nursing interventions continue to document physiological data, Nursing & Music Interventions provided Baby calms, Nursing & Music Interventions provided Baby cries, "Inconsolable" document Nursing Interventions, Baby cries for 5 minutes "Inconsolable", nursing interventions continue to document time of calm in narrative, nursing interventions continue to document physiological data, Baby calms document time of calm in narrative, Baby cries for 5 minutes "Inconsolable", Baby calms document time of calm in narrative, Baby calms document physiological data, Nursing Interventions provided Baby cries