Warning:
JavaScript is turned OFF. None of the links on this page will work until it is reactivated.
If you need help turning JavaScript On, click here.
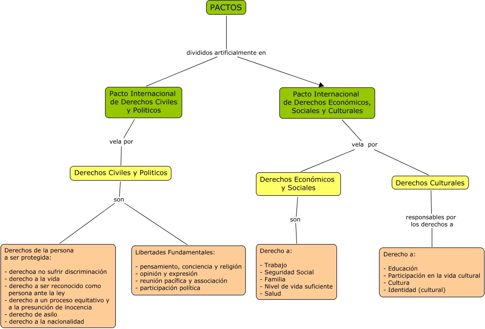
This Concept Map, created with IHMC CmapTools, has information related to: Pactos Internacionales, Derechos Civiles y Politicos son Libertades Fundamentales: - pensamiento, conciencia y religión - opinión y expresión - reunión pacífica y associación - participación política, Derechos Civiles y Politicos son Derechos de la persona a ser protegida: - derechoa no sufrir discriminación - derecho a la vida - derecho a ser reconocido como persona ante la ley - derecho a un proceso equitativo y a la presunción de inocencia - derecho de asilo - derecho a la nacionalidad, Derechos Culturales responsables por los derechos a Derecho a: - Educación - Participación en la vida cultural - Cultura - Identidad (cultural), Pacto Internacional de Derechos Civiles y Politicos vela por Derechos Civiles y Politicos, PACTOS divididos artificialmente en Pacto Internacional de Derechos Civiles y Politicos, Pacto Internacional de Derechos Económicos, Sociales y Culturales vela por Derechos Económicos y Sociales, Pacto Internacional de Derechos Económicos, Sociales y Culturales vela por Derechos Culturales, Derechos Económicos y Sociales son Derecho a: - Trabajo - Seguridad Social - Familia - Nivel de vida suficiente - Salud, PACTOS divididos artificialmente en Pacto Internacional de Derechos Económicos, Sociales y Culturales