Warning:
JavaScript is turned OFF. None of the links on this page will work until it is reactivated.
If you need help turning JavaScript On, click here.
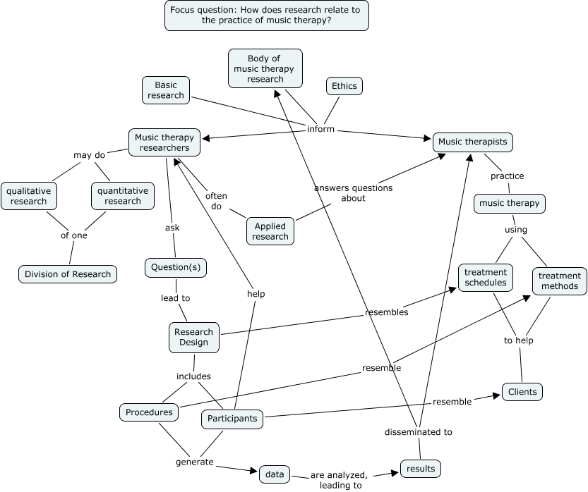
This Concept Map, created with IHMC CmapTools, has information related to: MusThResearch0207, Music therapists practice music therapy, results disseminated to Body of music therapy research, Music therapy researchers often do Applied research, Basic research inform Music therapy researchers, results disseminated to Music therapists, Music therapy researchers ask Question(s), Basic research inform Music therapists, Ethics inform Music therapy researchers, treatment schedules to help Clients, data are analyzed, leading to results, Research Design includes Participants, treatment methods to help Clients, Participants help Music therapy researchers, Music therapy researchers may do qualitative research, Procedures generate data, Participants resemble Clients, Applied research answers questions about Music therapists, music therapy using treatment schedules, Music therapy researchers may do quantitative research, Body of music therapy research inform Music therapists