Warning:
JavaScript is turned OFF. None of the links on this page will work until it is reactivated.
If you need help turning JavaScript On, click here.
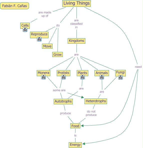
This Concept Map, created with IHMC CmapTools, has information related to: Living Things, Kingdoms are Protists, Fungi are Heterotrophs, Monera some are Heterotrophs, Kingdoms are Animals, Animals are Heterotrophs, Plants are Autotrophs, Kingdoms are Monera, Monera some are Autotrophs, Living Things are made up of Cells, Autotrophs produce Food, Living Things need Food, Kingdoms are Plants, Living Things need Energy, Food is Energy, Living Things do Grow, Heterotrophs do not produce Food, Living Things do Reproduce, Protists some are Heterotrophs, Living Things do Move, Living Things are classified in Kingdoms