Warning:
JavaScript is turned OFF. None of the links on this page will work until it is reactivated.
If you need help turning JavaScript On, click here.
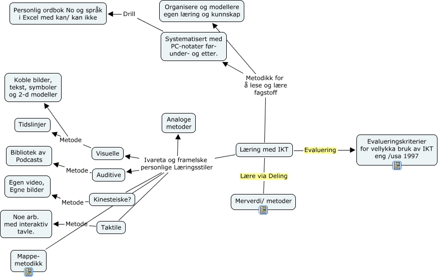
This Concept Map, created with IHMC CmapTools, has information related to: Ideer med ElevFokus, Læring med IKT Ivareta og framelske personlige Læringsstiler Analoge metoder, Læring med IKT Ivareta og framelske personlige Læringsstiler Visuelle, Læring med IKT Ivareta og framelske personlige Læringsstiler Kinesteiske?, Læring med IKT Metodikk for å lese og lære fagstoff Organisere og modellere egen læring og kunnskap, Systematisert med PC-notater før- under- og etter. Drill Personlig ordbok No og språk i Excel med kan/ kan ikke, Læring med IKT Ivareta og framelske personlige Læringsstiler Taktile, Kinesteiske? Metode Egen video, Egne bilder, Læring med IKT Lære via Deling Merverdi/ metoder, Visuelle Metode Tidslinjer, Læring med IKT Metodikk for å lese og lære fagstoff Systematisert med PC-notater før- under- og etter., Auditive Metode Bibliotek av Podcasts, Visuelle Metode Koble bilder, tekst, symboler og 2-d modeller, Læring med IKT Ivareta og framelske personlige Læringsstiler Auditive, Taktile Metode Noe arb. med interaktiv tavle., Læring med IKT Evaluering Evalueringskriterier for vellykka bruk av IKT eng /usa 1997, Læring med IKT Ivareta og framelske personlige Læringsstiler Mappe- metodikk