Warning:
JavaScript is turned OFF. None of the links on this page will work until it is reactivated.
If you need help turning JavaScript On, click here.
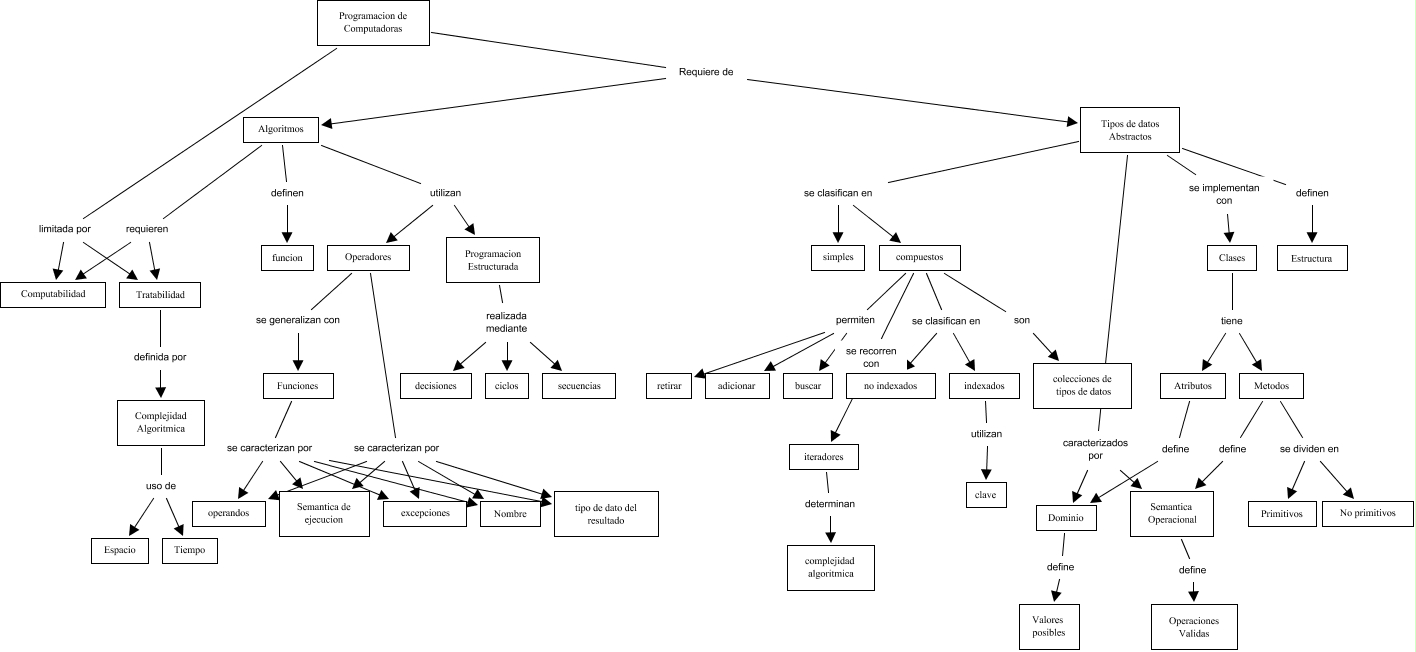
Este Cmap, tiene información relacionada con: programacion web, Programacion de Computadoras limitada por Tratabilidad, Programacion de Computadoras Requiere de Algoritmos, Metodos se dividen en Primitivos, Metodos define Semantica Operacional, Programacion Estructurada realizada mediante secuencias, Funciones se caracterizan por Semantica de ejecucion, Dominio define Valores posibles, Programacion Estructurada realizada mediante decisiones, Tratabilidad definida por Complejidad Algoritmica, Funciones se caracterizan por Nombre, Operadores se caracterizan por excepciones, Funciones se caracterizan por excepciones, Algoritmos definen funcion, Algoritmos utilizan Programacion Estructurada, Atributos define Dominio, Programacion de Computadoras limitada por Computabilidad, iteradores determinan complejidad algoritmica, Programacion de Computadoras Requiere de Tipos de datos Abstractos, compuestos permiten retirar, Tipos de datos Abstractos se clasifican en compuestos