Warning:
JavaScript is turned OFF. None of the links on this page will work until it is reactivated.
If you need help turning JavaScript On, click here.
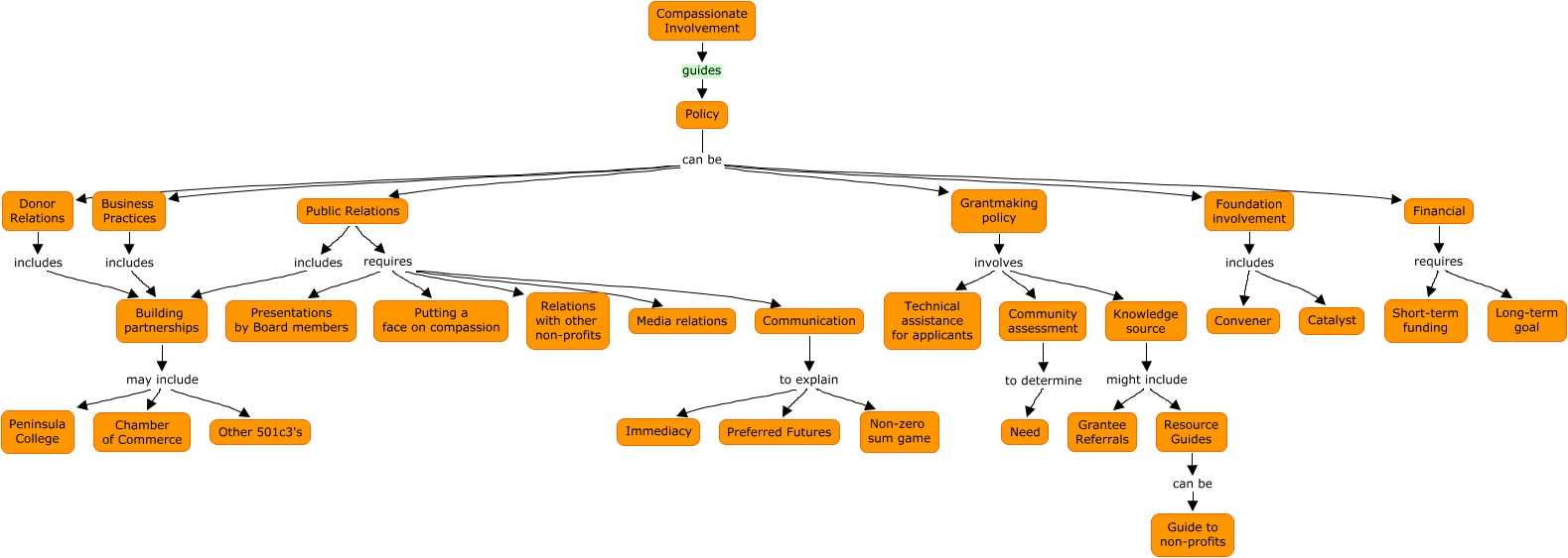
This Concept Map, created with IHMC CmapTools, has information related to: Compassionate Involvement, Public Relations requires Media relations, Public Relations requires Relations with other non-profits, Building partnerships may include Other 501c3's, Knowledge source might include Resource Guides, Policy can be Public Relations, Policy can be Financial, Business Practices includes Building partnerships, Donor Relations includes Building partnerships, Policy can be Business Practices, Public Relations includes Building partnerships, Policy can be Foundation involvement, Policy can be Donor Relations, Grantmaking policy involves Community assessment, Compassionate Involvement guides Policy, Building partnerships may include Chamber of Commerce, Public Relations requires Communication, Building partnerships may include Peninsula College, Public Relations requires Presentations by Board members, Foundation involvement includes Convener, Communication to explain Preferred Futures