WARNING:
JavaScript is turned OFF. None of the links on this concept map will
work until it is reactivated.
If you need help turning JavaScript On, click here.
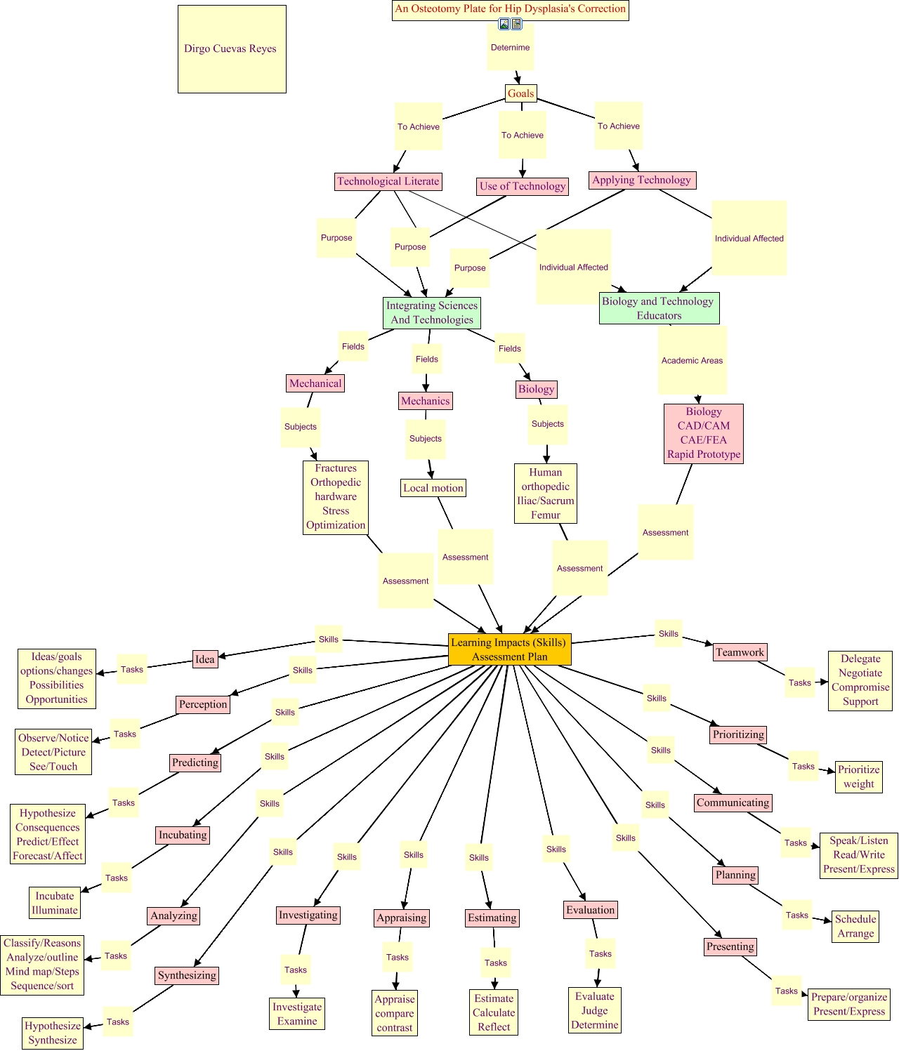
Este Cmap, tiene información relacionada con: Learning Impact skills assesment, Goals To Achieve Technological Literate, Estimating Tasks Estimate Calculate Reflect, Learning Impacts (Skills) Assessment Plan Skills Teamwork, Technological Literate Purpose Integrating Sciences And Technologies, Learning Impacts (Skills) Assessment Plan Skills Communicating, Biology CAD/CAM CAE/FEA Rapid Prototype Assessment Learning Impacts (Skills) Assessment Plan, Learning Impacts (Skills) Assessment Plan Skills Estimating, Learning Impacts (Skills) Assessment Plan Skills Presenting, Integrating Sciences And Technologies Fields Biology, Presenting Tasks Prepare/organize Present/Express, Communicating Tasks Speak/Listen Read/Write Present/Express, Planning Tasks Schedule Arrange, Investigating Tasks Investigate Examine, Learning Impacts (Skills) Assessment Plan Skills Idea, Learning Impacts (Skills) Assessment Plan Skills Prioritizing, Learning Impacts (Skills) Assessment Plan Skills Predicting, Analyzing Tasks Classify/Reasons Analyze/outline Mind map/Steps Sequence/sort, Prioritizing Tasks Prioritize weight, Human orthopedic Iliac/Sacrum Femur Assessment Learning Impacts (Skills) Assessment Plan, Applying Technology Purpose Integrating Sciences And Technologies