WARNING:
JavaScript is turned OFF. None of the links on this concept map will
work until it is reactivated.
If you need help turning JavaScript On, click here.
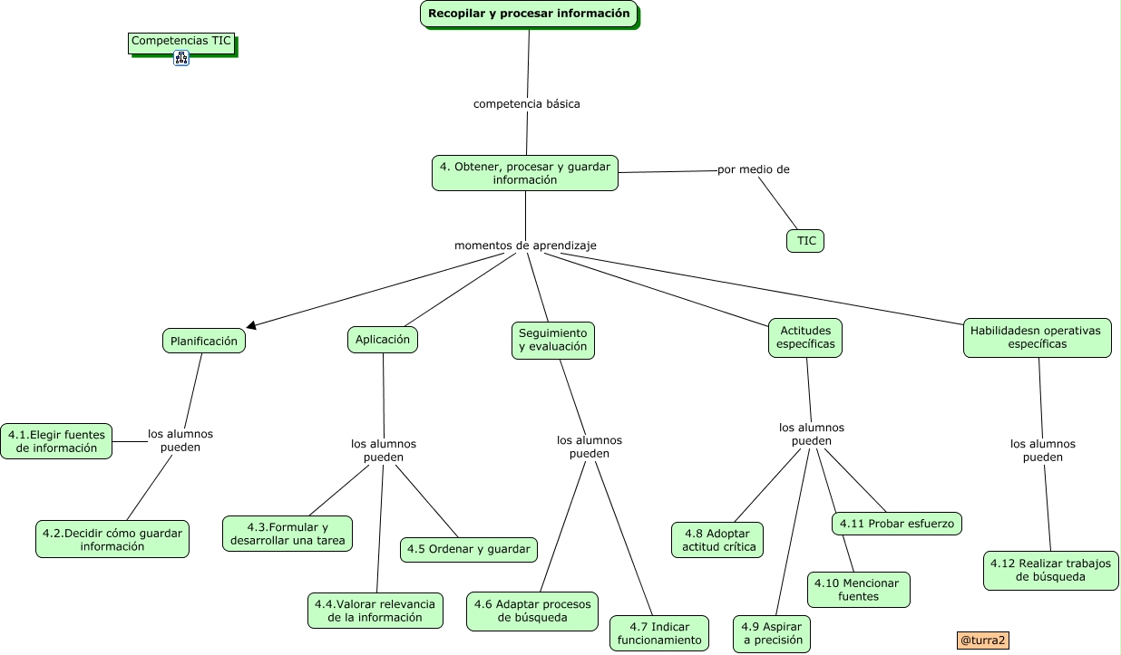
Este Cmap, tiene información relacionada con: 05 Procesar informacion, 4. Obtener, procesar y guardar información por medio de TIC, 4. Obtener, procesar y guardar información momentos de aprendizaje Habilidadesn operativas específicas, Seguimiento y evaluación los alumnos pueden 4.6 Adaptar procesos de búsqueda, Actitudes específicas los alumnos pueden 4.11 Probar esfuerzo, Actitudes específicas los alumnos pueden 4.8 Adoptar actitud crítica, Aplicación los alumnos pueden 4.5 Ordenar y guardar, Aplicación los alumnos pueden 4.3.Formular y desarrollar una tarea, 4. Obtener, procesar y guardar información momentos de aprendizaje Planificación, Habilidadesn operativas específicas los alumnos pueden 4.12 Realizar trabajos de búsqueda, Planificación los alumnos pueden 4.1.Elegir fuentes de información, Aplicación los alumnos pueden 4.4.Valorar relevancia de la información, 4. Obtener, procesar y guardar información momentos de aprendizaje Actitudes específicas, 4. Obtener, procesar y guardar información momentos de aprendizaje Seguimiento y evaluación, Actitudes específicas los alumnos pueden 4.9 Aspirar a precisión, Seguimiento y evaluación los alumnos pueden 4.7 Indicar funcionamiento, 4. Obtener, procesar y guardar información momentos de aprendizaje Aplicación, Planificación los alumnos pueden 4.2.Decidir cómo guardar información, Recopilar y procesar información competencia básica 4. Obtener, procesar y guardar información, Actitudes específicas los alumnos pueden 4.10 Mencionar fuentes