WARNING:
JavaScript is turned OFF. None of the links on this concept map will
work until it is reactivated.
If you need help turning JavaScript On, click here.
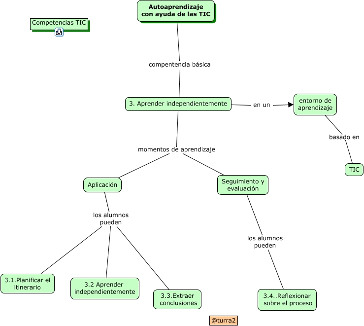
Este Cmap, tiene información relacionada con: 04 Autoaprendizaje, 3. Aprender independientemente momentos de aprendizaje Seguimiento y evaluación, Aplicación los alumnos pueden 3.1.Planificar el itinerario, Autoaprendizaje con ayuda de las TIC compentencia básica 3. Aprender independientemente, entorno de aprendizaje basado en TIC, 3. Aprender independientemente momentos de aprendizaje Aplicación, Aplicación los alumnos pueden 3.2 Aprender independientemente, 3. Aprender independientemente en un entorno de aprendizaje, Seguimiento y evaluación los alumnos pueden 3.4..Reflexionar sobre el proceso, Aplicación los alumnos pueden 3.3.Extraer conclusiones