WARNING:
JavaScript is turned OFF. None of the links on this concept map will
work until it is reactivated.
If you need help turning JavaScript On, click here.
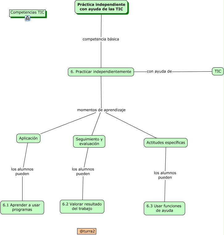
Este Cmap, tiene información relacionada con: 07 Practica independiente, 6. Practicar independientemente momentos de aprendizaje Actitudes específicas, 6. Practicar independientemente momentos de aprendizaje Seguimiento y evaluación, 6. Practicar independientemente momentos de aprendizaje Aplicación, Seguimiento y evaluación los alumnos pueden 6.2 Valorar resultado del trabajo, 6. Practicar independientemente con ayuda de TIC, Actitudes específicas los alumnos pueden 6.3 Usar funciones de ayuda, Aplicación los alumnos pueden 6.1 Aprender a usar programas, Práctica independiente con ayuda de las TIC competencia básica 6. Practicar independientemente