WARNING:
JavaScript is turned OFF. None of the links on this concept map will
work until it is reactivated.
If you need help turning JavaScript On, click here.
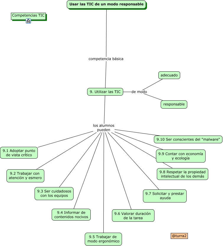
Este Cmap, tiene información relacionada con: 10 Uso responsable, 9. Utilizar las TIC los alumnos pueden 9.7 Solicitar y prestar ayuda, 9. Utilizar las TIC los alumnos pueden 9.1 Adoptar punto de vista crítico, 9. Utilizar las TIC de modo adecuado, 9. Utilizar las TIC los alumnos pueden 9.9 Contar con economía y ecología, 9. Utilizar las TIC los alumnos pueden 9.10 Ser conscientes del "malware", 9. Utilizar las TIC los alumnos pueden 9.3 Ser cuidadosos con los equipos, 9. Utilizar las TIC los alumnos pueden 9.2 Trabajar con atención y esmero, 9. Utilizar las TIC los alumnos pueden 9.5 Trabajar de modo ergonómico, 9. Utilizar las TIC los alumnos pueden 9.4 Informar de contenidos nocivos, 9. Utilizar las TIC de modo responsable, Usar las TIC de un modo responsable competencia básica 9. Utilizar las TIC, 9. Utilizar las TIC los alumnos pueden 9.8 Respetar la propiedad intelectual de los demás, 9. Utilizar las TIC los alumnos pueden 9.6 Valorar duración de la tarea