Warning:
JavaScript is turned OFF. None of the links on this page will work until it is reactivated.
If you need help turning JavaScript On, click here.
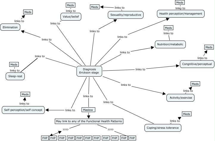
This Concept Map, created with IHMC CmapTools, has information related to: no1, Health perception/management links to Meds, Diagnosis Erickson stage links to Health perception/management, Diagnosis Erickson stage links to Sleep-rest, Diagnosis Erickson stage links to Self-perception/self-concept, Self-perception/self-concept links to Meds, May link to any of the Functional Health Patterns ???? FHP, Diagnosis Erickson stage links to Activity/exercise, Diagnosis Erickson stage links to Coping/stress tolerance, Maslow ???? May link to any of the Functional Health Patterns, Diagnosis Erickson stage links to Sleep-rest, Nutrition/metabolic links to Meds, Sexuality/reproductive links to Meds, Congnitive/perceptual links to Meds, Activity/exercise links to Meds, Diagnosis Erickson stage links to Sleep-rest, Coping/stress tolerance links to Meds, Elimination links to Meds, Diagnosis Erickson stage links to Maslow, Diagnosis Erickson stage links to Congnitive/perceptual, Diagnosis Erickson stage links to Elimination