WARNING:
JavaScript is turned OFF. None of the links on this concept map will
work until it is reactivated.
If you need help turning JavaScript On, click here.
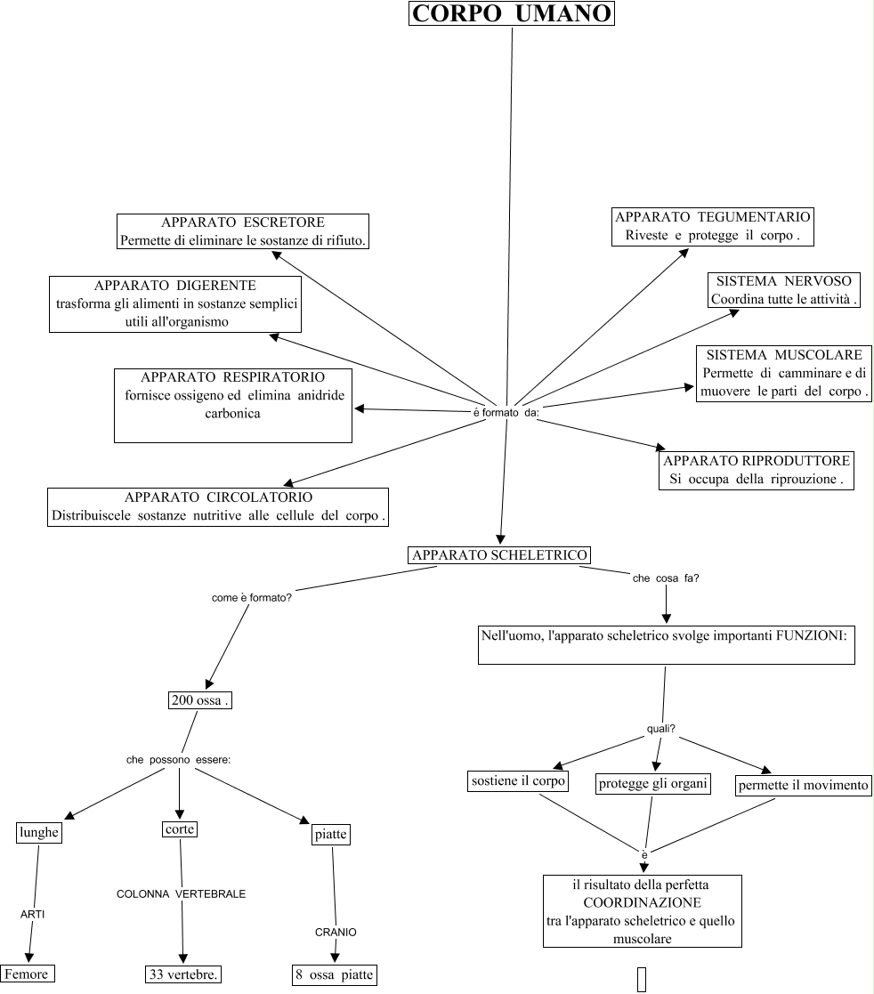
Questa Cmap, creata con IHMC CmapTools, contiene informazioni relative a: Marchese e Alessandro e Nicolò_dot, CORPO UMANO é formato da: SISTEMA NERVOSO Coordina tutte le attività ., protegge gli organi è il risultato della perfetta COORDINAZIONE tra l'apparato scheletrico e quello muscolare, CORPO UMANO é formato da: APPARATO CIRCOLATORIO Distribuiscele sostanze nutritive alle cellule del corpo ., 200 ossa . che possono essere: lunghe, permette il movimento è il risultato della perfetta COORDINAZIONE tra l'apparato scheletrico e quello muscolare, Nell'uomo, l'apparato scheletrico svolge importanti FUNZIONI: quali? sostiene il corpo, piatte CRANIO 8 ossa piatte, CORPO UMANO é formato da: APPARATO SCHELETRICO, CORPO UMANO é formato da: APPARATO DIGERENTE trasforma gli alimenti in sostanze semplici utili all'organismo, CORPO UMANO é formato da: APPARATO RIPRODUTTORE Si occupa della riprouzione ., Nell'uomo, l'apparato scheletrico svolge importanti FUNZIONI: quali? permette il movimento, Nell'uomo, l'apparato scheletrico svolge importanti FUNZIONI: quali? protegge gli organi, CORPO UMANO é formato da: SISTEMA MUSCOLARE Permette di camminare e di muovere le parti del corpo ., sostiene il corpo è il risultato della perfetta COORDINAZIONE tra l'apparato scheletrico e quello muscolare, corte COLONNA VERTEBRALE 33 vertebre., APPARATO SCHELETRICO come è formato? 200 ossa ., lunghe ARTI Femore, CORPO UMANO é formato da: APPARATO TEGUMENTARIO Riveste e protegge il corpo ., CORPO UMANO é formato da: APPARATO ESCRETORE Permette di eliminare le sostanze di rifiuto., APPARATO SCHELETRICO che cosa fa? Nell'uomo, l'apparato scheletrico svolge importanti FUNZIONI: